mp-989608/Cs2NaAsCl6/anharm

Harmonic properties

../../_images/fig_bandos_pr851.png

(a) Phonon dispersion with participation ratio and DOS

../../_images/fig_thermo851.png

(b) Thermodynamic properties

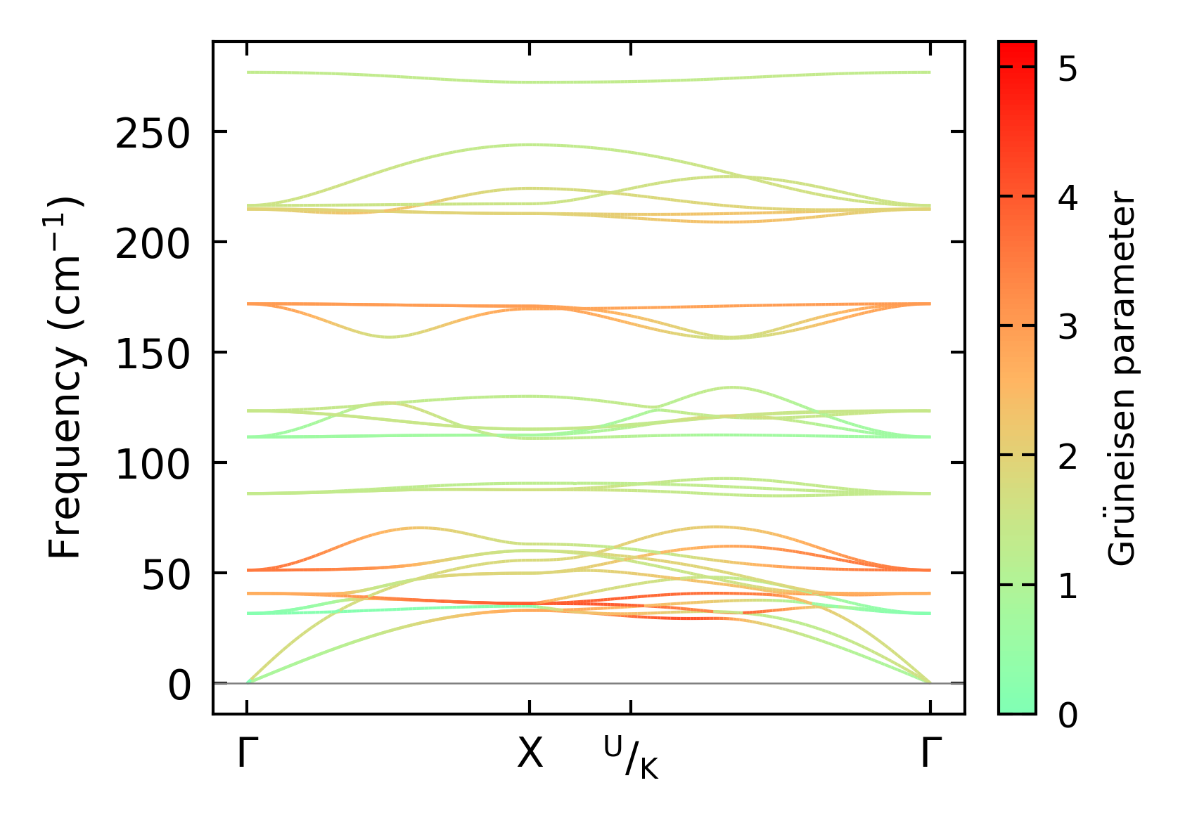
Grüneisen parameters

../../_images/fig_gru_all543.png

(a) Grüneisen parameters

../../_images/fig_gruneisen543.png

(b) Phonon dispersion with Grüneisen parameters

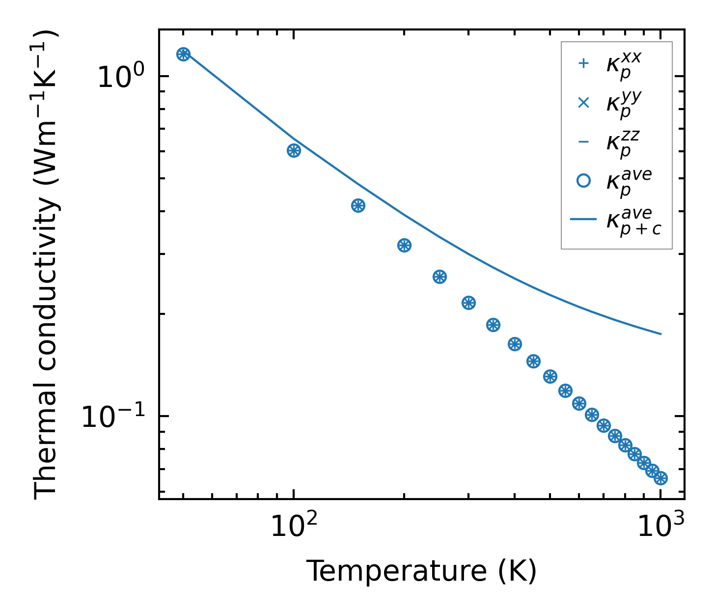
Thermal conductivity

3-phonon — q-mesh: 10x10x10, supercell: 1x1x1

../../_images/fig_kappa1058.png

(a) Temperature-dependent lattice thermal conductivity

../../_images/fig_kappa_vs_grain_size550.png

(b) Peierls lattice thermal conductivity w.r.t grain size

Phonon lifetime and scattering rates

../../_images/fig_lifetime541.png

(a) Phonon lifetime due to phonon-phonon scattering

../../_images/fig_scat_rates540.png

(b) Phonon scattering rates

Cumulative and spectral thermal conductivity

../../_images/fig_cumu_frequency541.png

(a) Spectral and cumulative thermal conductivity w.r.t frequency

../../_images/fig_cumu_mfp541.png

(b) Spectral and cumulative thermal conductivity w.r.t MFP

Force constants

../../_images/fig_fc3103.png

(a) Force constants w.r.t atomic distance

Summary

../../_images/fig_kappa1059.png

(a) Temperature-dependent lattice thermal conductivity

../../_images/fig_times1256.png

(b) Computation time