ver2026.03.28
data_1-1000
data_1001-2000
data_2001-3000
data_3001-4000
data_4001-5000
data_5001-6000
data_6001-7000
data_7001-8000
data_8001-9000
data_9001-10000
data_10001-11000
data_11001-12000
data_12001-13000
data_13001-14000
data_14001-15000
data_15001-16000
data_16001-17000
data_17001-18000
data_18001-19000
data_19001-20000
data_20001-21000
data_21001-22000
data_22001-23000
data_23001-24000
data_24001-25000
data_25001-26000
data_26001-27000
data_27001-28000
data_28001-29000
data_29001-30000
data_30001-31000
data_31001-32000
data_32001-33000
data_33001-34000
data_34001-35000
data_35001-36000
data_36001-37000
data_37001-38000
data_38001-39000
data_39001-40000
data_40001-41000
data_41001-42000
data_42001-43000
data_43001-44000
data_504001-505000
data_505001-506000
data_510001-511000
data_530001-531000
data_531001-532000
data_532001-533000
data_534001-535000
data_540001-541000
data_541001-542000
data_542001-543000
mp-542001/CeF4/harm
mp-542011/Cs4Ti3S14/anharm
mp-542012/Rb4Hf3S14/harm
mp-542012-2/Rb4Hf3S14/anharm
mp-542013/Rb4Zr3Se14/harm
mp-542013-2/Rb4Zr3Se14/anharm
mp-542038/Er3Si3O10F/anharm
mp-542041/PH7CN2O5/harm
mp-542054/Hg9P4O16/harm
mp-542058/Tl3B3Se10/anharm
mp-542058-2/Tl3B3Se10/anharm
mp-542067/Rb4Ti3S14/anharm
mp-542079/K3LaP2Se8/harm
mp-542079-2/K3LaP2Se8/harm
mp-542081/K2LaP2S7/harm
mp-542081-2/K2LaP2S7/harm
mp-542085/Sr2GeO4/anharm
mp-542096/CrPS4/harm
mp-542096-2/CrPS4/harm
mp-542099/Cs4PbO4/harm
mp-542099-2/Cs4PbO4/anharm
mp-542100/K4Nb2Si8O23/harm
mp-542112/CaZrO3/harm
mp-542115/Hg3Se3O10/harm
mp-542117/Cd3Se3O10/harm
mp-542129/CsAlBP2HO9/harm
mp-542130/RbAlBP2HO9/harm
mp-542136/Na3PSO3/harm
mp-542143/RbZn4B3O9/harm
mp-542143-2/RbZn4B3O9/harm
mp-542148/Sb2N5F11/harm
mp-542152/P2Pb3O8/harm
mp-542152-2/P2Pb3O8/harm
mp-542164/CsTb2Ag3Se5/anharm
mp-542180/ThTe2I2/anharm
mp-542199/Ag4HgGe2S7/harm
mp-542199-2/Ag4HgGe2S7/harm
mp-542200/CdAg4Ge2S7/harm
mp-542200-2/CdAg4Ge2S7/harm
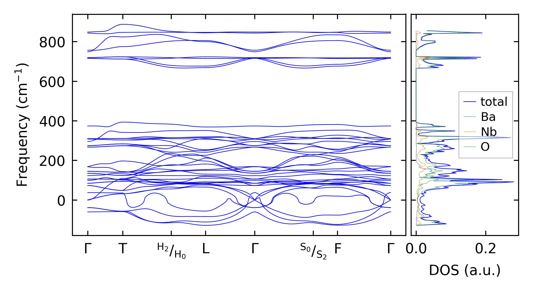
mp-542201/Ba3Nb2O8/harm
Harmonic properties
Summary
mp-542201-2/Ba3Nb2O8/harm
mp-542210/K2MoP2O9/harm
mp-542219/Li2ZrF6/harm
mp-542219-2/Li2ZrF6/harm
mp-542222/Tb2H16S3O20/harm
mp-542237/SmP4HO12/harm
mp-542266/KSmP3HO10/harm
mp-542269/Pr4Ge3S12/harm
mp-542269-2/Pr4Ge3S12/harm
mp-542271/Y2H16S3O20/harm
mp-542302/CuBi3PbS6/harm
mp-542302-2/CuBi3PbS6/harm
mp-542314/NdCuSO/anharm
mp-542374/KSn/anharm
mp-542417/Cs2MgH12S2O14/harm
mp-542426/CuHgSI/harm
mp-542435/Li3ScN2/anharm
mp-542445/K2PaF7/harm
mp-542445-2/K2PaF7/harm
mp-542451/Rb2NaAl3F12/harm
mp-542451-2/Rb2NaAl3F12/harm
mp-542453/NbPO5/harm
mp-542453-2/NbPO5/harm
mp-542459/BaGa2Ge2O8/harm
mp-542459-2/BaGa2Ge2O8/harm
mp-542461/Se/harm
mp-542463/MgAl2Cl8/harm
mp-542463-2/MgAl2Cl8/harm
mp-542464/Ga2H6Se3O12/harm
mp-542464-2/Ga2H6Se3O12/harm
mp-542482/CsEr2Cu3Se5/harm
mp-542482-2/CsEr2Cu3Se5/harm
mp-542501/Rb2U3Te2O14/harm
mp-542512/NaPr2RuO6/anharm
mp-542514/Ho2Te4O11/harm
mp-542514-2/Ho2Te4O11/harm
mp-542533/CsNaB4H12O13/harm
mp-542545/K3Nb2AsSe11/harm
mp-542545-2/K3Nb2AsSe11/harm
mp-542553/Cu3As4H18C8Br3N2O4/harm
mp-542554/Cu3As4H18C8I3N2O4/harm
mp-542557/CsScAs2H2O8/harm
mp-542563/NaMg3AlMo5O20/harm
mp-542567/Rb2Cd3H6S3O16/harm
mp-542570/AsSe/harm
mp-542570-2/AsSe/harm
mp-542605/Se/harm
mp-542613/GeS2/harm
mp-542613-2/GeS2/harm
mp-542623/Tl2SnS3/harm
mp-542623-2/Tl2SnS3/harm
mp-542635/SeN/harm
mp-542637/K2B2Se7/anharm
mp-542642/KSbSe2/anharm
mp-542654/RbIn3S5/harm
mp-542654-2/RbIn3S5/harm
mp-542662/Ga2Te2Cl7/harm
mp-542666/K2Cr2O7/harm
mp-542671/K2MoI4O14/harm
mp-542676/Lu2Te4O11/harm
mp-542676-2/Lu2Te4O11/harm
mp-542678/AlAsH4O6/anharm
mp-542688/LaH6Au3C6N6O3/harm
mp-542694/HI3O8/harm
mp-542694-2/HI3O8/harm
mp-542704/CsHCO2/anharm
mp-542724/LaNbO4/harm
mp-542724-2/LaNbO4/harm
mp-542734/Rh2O3/anharm
mp-542737/TiZn2O4/harm
mp-542737-2/TiZn2O4/harm
mp-542738/SN/harm
mp-542749/K2Mo3Se18/harm
mp-542749-2/K2Mo3Se18/harm
mp-542769/SnC2O4/harm
mp-542772/CsAgCl2/harm
mp-542772-2/CsAgCl2/anharm
mp-542789/Li14Cr2N8O/anharm
mp-542789-2/Li14Cr2N8O/anharm
mp-542791/ZrNCl/harm
mp-542791-2/ZrNCl/harm
mp-542802/YCuPbS3/anharm
mp-542810/AsS/harm
mp-542812/GaTe/anharm
mp-542813/K2BeH4Se2O10/harm
mp-542813-2/K2BeH4Se2O10/harm
mp-542819/Cs3B12H12Br/harm
mp-542819-2/Cs3B12H12Br/anharm
mp-542826/Sc2PbSe4/anharm
mp-542832/Ba3Lu4O9/harm
mp-542832-2/Ba3Lu4O9/harm
mp-542833/Zn3B2O6/harm
mp-542833-2/Zn3B2O6/harm
mp-542843/MgB2P2H8O13/harm
mp-542843-2/MgB2P2H8O13/harm
mp-542858/Zn3Co2C12N12/harm
mp-542863/Ca7NbSi4O17F/harm
mp-542863-2/Ca7NbSi4O17F/harm
mp-542869/CdFeC5N6O/harm
mp-542874/LiAlSi2O6/harm
mp-542874-2/LiAlSi2O6/harm
mp-542882/CrAg2O4/harm
mp-542884/Rb2BeH4S2O10/harm
mp-542884-2/Rb2BeH4S2O10/harm
mp-542888/La3AgSnS7/harm
mp-542888-2/La3AgSnS7/anharm
mp-542903/ZrPbO3/harm
mp-542919/NaGe2P3O12/harm
mp-542919-2/NaGe2P3O12/anharm
mp-542943/CdHgC4Se4N4/harm
mp-542951/Cs2NaHoCl6/harm
mp-542951-2/Cs2NaHoCl6/harm
mp-542967/SnSO4/harm
mp-542974/K3NdP2S8/harm
mp-542974-2/K3NdP2S8/harm
data_543001-544000
data_545001-546000
data_546001-547000
data_547001-548000
data_548001-549000
data_549001-550000
data_550001-551000
data_551001-552000
data_552001-553000
data_553001-554000
data_554001-555000
data_555001-556000
data_556001-557000
data_557001-558000
data_558001-559000
data_559001-560000
data_560001-561000
data_561001-562000
data_562001-563000
data_563001-564000
data_565001-566000
data_566001-567000
data_567001-568000
data_568001-569000
data_569001-570000
data_570001-571000
data_571001-572000
data_572001-573000
data_573001-574000
data_574001-575000
data_578001-579000
data_579001-580000
data_580001-581000
data_581001-582000
data_582001-583000
data_583001-584000
data_584001-585000
data_585001-586000
data_600001-601000
data_601001-602000
data_603001-604000
data_604001-605000
data_605001-606000
data_606001-607000
data_607001-608000
data_608001-609000
data_609001-610000
data_610001-611000
data_611001-612000
data_612001-613000
data_613001-614000
data_614001-615000
data_615001-616000
data_616001-617000
data_617001-618000
data_618001-619000
data_619001-620000
data_620001-621000
data_621001-622000
data_622001-623000
data_623001-624000
data_624001-625000
data_625001-626000
data_626001-627000
data_627001-628000
data_628001-629000
data_629001-630000
data_630001-631000
data_631001-632000
data_632001-633000
data_633001-634000
data_634001-635000
data_635001-636000
data_636001-637000
data_637001-638000
data_638001-639000
data_639001-640000
data_640001-641000
data_641001-642000
data_642001-643000
data_643001-644000
data_644001-645000
data_645001-646000
data_646001-647000
data_647001-648000
data_648001-649000
data_649001-650000
data_650001-651000
data_651001-652000
data_652001-653000
data_653001-654000
data_654001-655000
data_655001-656000
data_656001-657000
data_657001-658000
data_662001-663000
data_665001-666000
data_667001-668000
data_669001-670000
data_672001-673000
data_673001-674000
data_674001-675000
data_675001-676000
data_676001-677000
data_677001-678000
data_679001-680000
data_680001-681000
data_681001-682000
data_682001-683000
data_683001-684000
data_684001-685000
data_685001-686000
data_686001-687000
data_687001-688000
data_689001-690000
data_690001-691000
data_691001-692000
data_693001-694000
data_694001-695000
data_695001-696000
data_696001-697000
data_697001-698000
data_698001-699000
data_699001-700000
data_703001-704000
data_704001-705000
data_705001-706000
data_706001-707000
data_707001-708000
data_708001-709000
data_709001-710000
data_714001-715000
data_715001-716000
data_720001-721000
data_721001-722000
data_722001-723000
data_723001-724000
data_724001-725000
data_725001-726000
data_726001-727000
data_727001-728000
data_728001-729000
data_729001-730000
data_730001-731000
data_731001-732000
data_732001-733000
data_733001-734000
data_734001-735000
data_735001-736000
data_736001-737000
data_738001-739000
data_740001-741000
data_741001-742000
data_743001-744000
data_744001-745000
data_746001-747000
data_752001-753000
data_753001-754000
data_754001-755000
data_755001-756000
data_756001-757000
data_757001-758000
data_758001-759000
data_759001-760000
data_760001-761000
data_761001-762000
data_762001-763000
data_763001-764000
data_764001-765000
data_765001-766000
data_766001-767000
data_767001-768000
data_768001-769000
data_769001-770000
data_770001-771000
data_771001-772000
data_772001-773000
data_773001-774000
data_774001-775000
data_775001-776000
data_776001-777000
data_777001-778000
data_778001-779000
data_779001-780000
data_780001-781000
data_781001-782000
data_782001-783000
data_796001-797000
data_801001-802000
data_818001-819000
data_825001-826000
data_826001-827000
data_831001-832000
data_836001-837000
data_849001-850000
data_850001-851000
data_851001-852000
data_857001-858000
data_859001-860000
data_860001-861000
data_861001-862000
data_862001-863000
data_863001-864000
data_864001-865000
data_865001-866000
data_866001-867000
data_867001-868000
data_924001-925000
data_935001-936000
data_936001-937000
data_937001-938000
data_941001-942000
data_945001-946000
data_949001-950000
data_950001-951000
data_961001-962000
data_962001-963000
data_966001-967000
data_971001-972000
data_972001-973000
data_973001-974000
data_974001-975000
data_975001-976000
data_976001-977000
data_977001-978000
data_978001-979000
data_979001-980000
data_980001-981000
data_981001-982000
data_982001-983000
data_983001-984000
data_984001-985000
data_985001-986000
data_986001-987000
data_988001-989000
data_989001-990000
data_990001-991000
data_991001-992000
data_992001-993000
data_995001-996000
data_996001-997000
data_997001-998000
data_998001-999000
data_999001-1000000
data_1001001-1002000
data_1002001-1003000
data_1004001-1005000
data_1005001-1006000
data_1006001-1007000
data_1007001-1008000
data_1008001-1009000
data_1009001-1010000
data_1011001-1012000
data_1012001-1013000
data_1013001-1014000
data_1014001-1015000
data_1016001-1017000
data_1017001-1018000
data_1018001-1019000
data_1019001-1020000
data_1020001-1021000
data_1021001-1022000
data_1022001-1023000
data_1023001-1024000
data_1025001-1026000
data_1026001-1027000
data_1029001-1030000
data_1030001-1031000
data_1040001-1041000
data_1041001-1042000
data_1042001-1043000
data_1043001-1044000
data_1044001-1045000
data_1045001-1046000
data_1046001-1047000
data_1047001-1048000
data_1048001-1049000
data_1049001-1050000
data_1056001-1057000
data_1057001-1058000
data_1060001-1061000
data_1062001-1063000
data_1063001-1064000
data_1064001-1065000
data_1065001-1066000
data_1066001-1067000
data_1067001-1068000
data_1068001-1069000
data_1069001-1070000
data_1070001-1071000
data_1071001-1072000
data_1072001-1073000
data_1075001-1076000
data_1076001-1077000
data_1077001-1078000
data_1078001-1079000
data_1079001-1080000
data_1080001-1081000
data_1084001-1085000
data_1086001-1087000
data_1087001-1088000
data_1091001-1092000
data_1092001-1093000
data_1093001-1094000
data_1094001-1095000
data_1095001-1096000
data_1096001-1097000
data_1097001-1098000
data_1098001-1099000
data_1099001-1100000
data_1100001-1101000
data_1101001-1102000
data_1102001-1103000
data_1103001-1104000
data_1104001-1105000
data_1105001-1106000
data_1106001-1107000
data_1110001-1111000
data_1111001-1112000
data_1112001-1113000
data_1113001-1114000
data_1114001-1115000
data_1119001-1120000
data_1120001-1121000
data_1147001-1148000
data_1153001-1154000
data_1172001-1173000
data_1173001-1174000
data_1176001-1177000
data_1178001-1179000
data_1179001-1180000
data_1180001-1181000
data_1181001-1182000
data_1182001-1183000
data_1183001-1184000
data_1184001-1185000
data_1185001-1186000
data_1186001-1187000
data_1187001-1188000
data_1188001-1189000
data_1189001-1190000
data_1190001-1191000
data_1191001-1192000
data_1192001-1193000
data_1193001-1194000
data_1194001-1195000
data_1195001-1196000
data_1196001-1197000
data_1197001-1198000
data_1198001-1199000
data_1199001-1200000
data_1200001-1201000
data_1201001-1202000
data_1202001-1203000
data_1203001-1204000
data_1204001-1205000
data_1205001-1206000
data_1206001-1207000
data_1207001-1208000
data_1208001-1209000
data_1209001-1210000
data_1210001-1211000
data_1211001-1212000
data_1212001-1213000
data_1213001-1214000
data_1214001-1215000
data_1215001-1216000
data_1216001-1217000
data_1217001-1218000
data_1218001-1219000
data_1219001-1220000
data_1220001-1221000
data_1221001-1222000
data_1222001-1223000
data_1223001-1224000
data_1224001-1225000
data_1225001-1226000
data_1226001-1227000
data_1227001-1228000
data_1228001-1229000
data_1229001-1230000
data_1232001-1233000
data_1237001-1238000
data_1238001-1239000
data_1239001-1240000
data_1253001-1254000
data_1300001-1301000
data_1323001-1324000
data_1370001-1371000
data_1382001-1383000
data_1383001-1384000
data_1386001-1387000
data_1387001-1388000
data_1388001-1389000
data_1389001-1390000
data_1390001-1391000
data_1391001-1392000
data_1392001-1393000
data_1393001-1394000
data_1394001-1395000
data_1396001-1397000
data_1397001-1398000
data_1398001-1399000
data_1399001-1400000
data_1400001-1401000
data_1401001-1402000
data_1403001-1404000
data_1404001-1405000
data_1405001-1406000
data_1408001-1409000
data_1411001-1412000
data_1413001-1414000
data_1417001-1418000
data_1419001-1420000
data_1420001-1421000
data_1423001-1424000
data_1426001-1427000
data_1428001-1429000
data_1429001-1430000
data_1435001-1436000
data_1440001-1441000
data_1443001-1444000
data_1445001-1446000
Phonix database
ver2026.03.28
data_542001-543000
mp-542201/Ba3Nb2O8/harm
mp-542201/Ba3Nb2O8/harm
Space group:
R-3m (166)
Link:
Materials Project
Download:
mp-542201.tar.gz
Harmonic properties
(a) Phonon dispersion and DOS
Summary
(a) Computation time