mp-542136/Na3PSO3/harm

Harmonic properties

../../_images/fig_bandos_pr9295.png

(a) Phonon dispersion with participation ratio and DOS

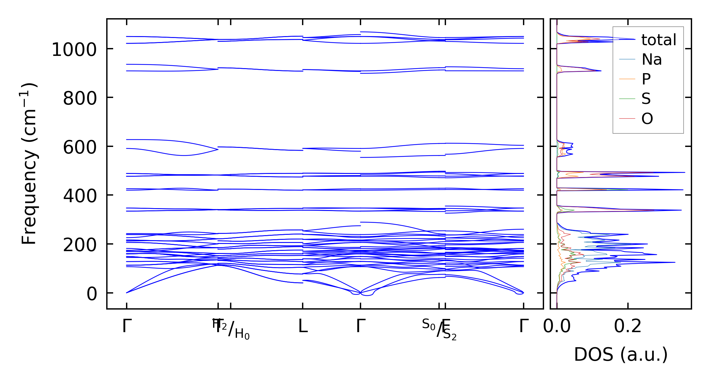
../../_images/fig_bandos13025.png

(b) Phonon dispersion and DOS

../../_images/fig_thermo9295.png

(c) Thermodynamic properties

Force constants

../../_images/fig_fc29057.png

(a) Force constants w.r.t atomic distance

Summary

../../_images/fig_times16194.png

(a) Computation time