mp-540957/Cs2TeI6/anharm

Harmonic properties

../../_images/fig_bandos_pr9445.png

(a) Phonon dispersion with participation ratio and DOS

../../_images/fig_thermo9445.png

(b) Thermodynamic properties

Grüneisen parameters

../../_images/fig_gru_all3758.png

(a) Grüneisen parameters

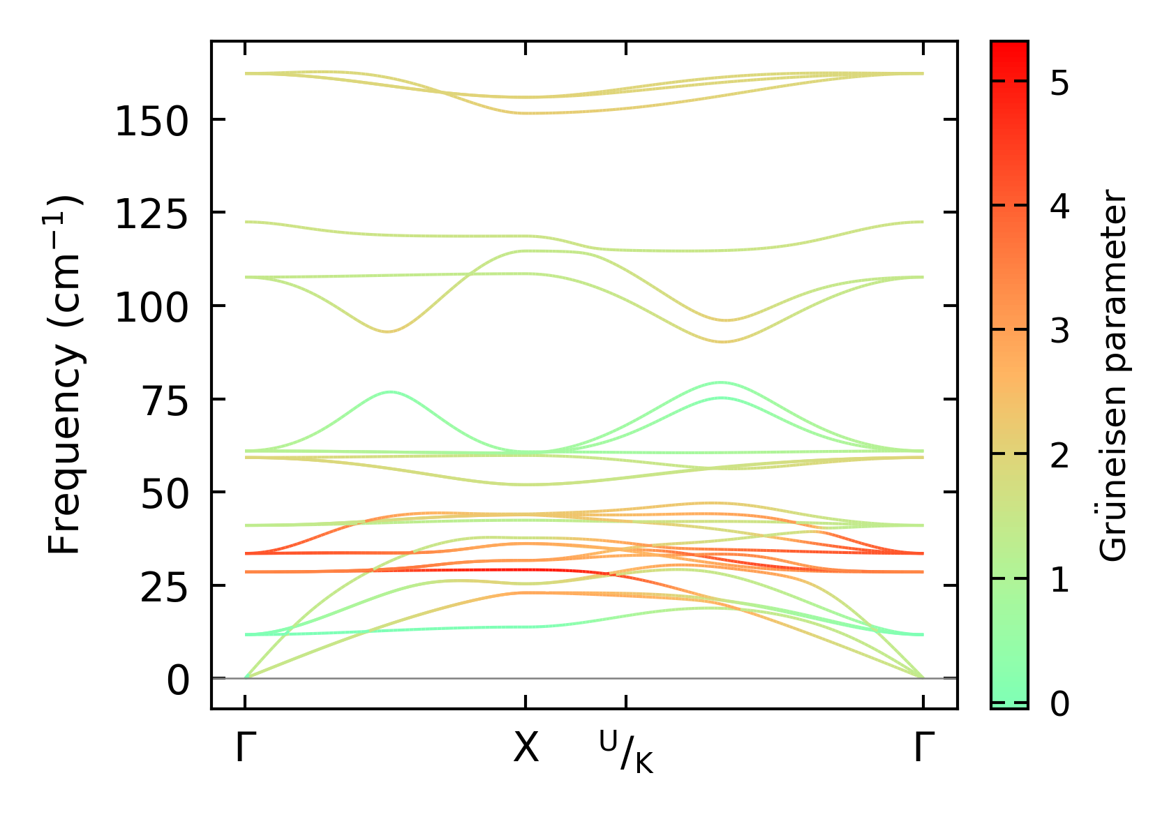
../../_images/fig_gruneisen3758.png

(b) Phonon dispersion with Grüneisen parameters

Thermal conductivity

3-phonon — q-mesh: 9x9x9, supercell: 1x1x1

../../_images/fig_kappa7095.png

(a) Temperature-dependent lattice thermal conductivity

../../_images/fig_kappa_vs_grain_size3807.png

(b) Peierls lattice thermal conductivity w.r.t grain size

Phonon lifetime and scattering rates

../../_images/fig_lifetime3723.png

(a) Phonon lifetime due to phonon-phonon scattering

../../_images/fig_scat_rates3722.png

(b) Phonon scattering rates

Cumulative and spectral thermal conductivity

../../_images/fig_cumu_frequency3723.png

(a) Spectral and cumulative thermal conductivity w.r.t frequency

../../_images/fig_cumu_mfp3722.png

(b) Spectral and cumulative thermal conductivity w.r.t MFP

Force constants

../../_images/fig_fc3239.png

(a) Force constants w.r.t atomic distance

Summary

../../_images/fig_kappa7096.png

(a) Temperature-dependent lattice thermal conductivity

../../_images/fig_times16437.png

(b) Computation time