mp-753727/Y3I7O/harm

Harmonic properties

../../_images/fig_bandos_pr3728.png

(a) Phonon dispersion with participation ratio and DOS

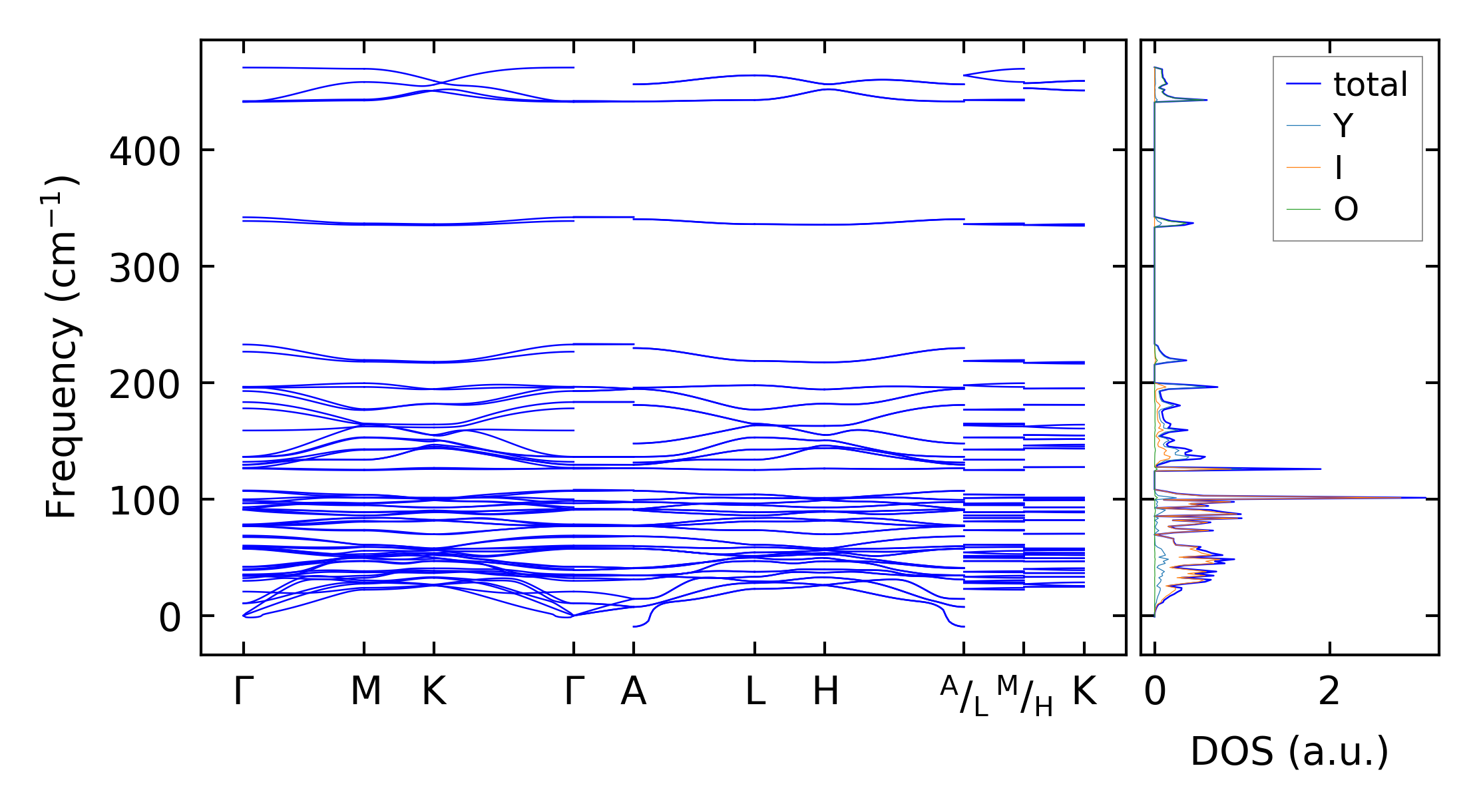
../../_images/fig_bandos4972.png

(b) Phonon dispersion and DOS

../../_images/fig_thermo3728.png

(c) Thermodynamic properties

Force constants

../../_images/fig_fc23544.png

(a) Force constants w.r.t atomic distance

Summary

../../_images/fig_times6474.png

(a) Computation time