mp-753571-2/LiVF6/harm

Harmonic properties

../../_images/fig_bandos_pr3703.png

(a) Phonon dispersion with participation ratio and DOS

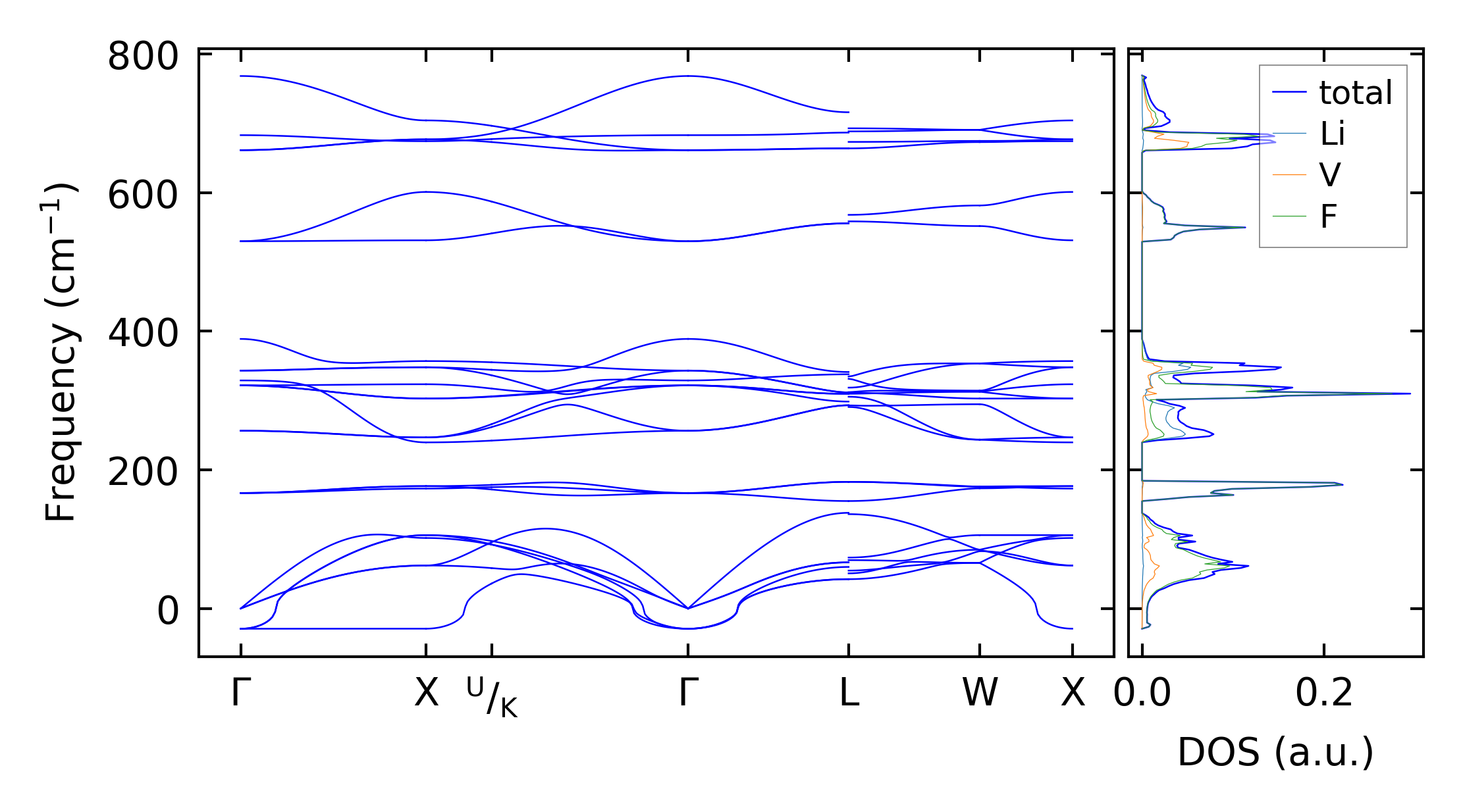
../../_images/fig_bandos4937.png

(b) Phonon dispersion and DOS

../../_images/fig_thermo3703.png

(c) Thermodynamic properties

Force constants

../../_images/fig_fc23519.png

(a) Force constants w.r.t atomic distance

Summary

../../_images/fig_times6434.png

(a) Computation time