mp-753548/Rb6Ti2O7/harm

Harmonic properties

../../_images/fig_bandos_pr4022.png

(a) Phonon dispersion with participation ratio and DOS

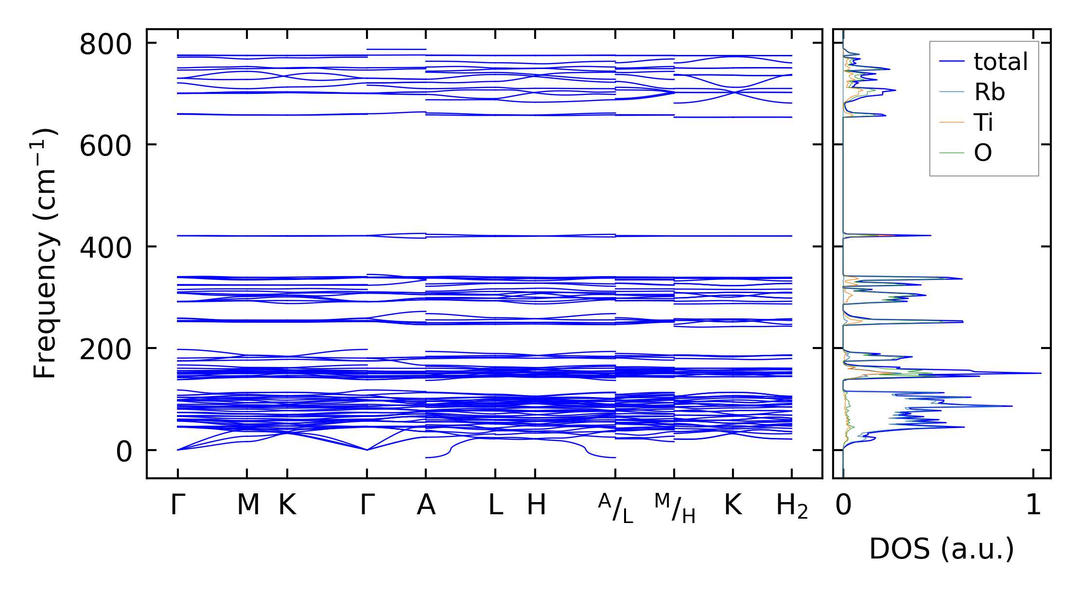
../../_images/fig_bandos5350.png

(b) Phonon dispersion and DOS

../../_images/fig_thermo4022.png

(c) Thermodynamic properties

Force constants

../../_images/fig_fc23835.png

(a) Force constants w.r.t atomic distance

Summary

../../_images/fig_times6961.png

(a) Computation time