mp-1189708/Na3Ag3W2O6F6/harm
- Space group: R-3 (148)
- Link: Materials Project
- Download: mp-1189708.tar.gz
Harmonic properties
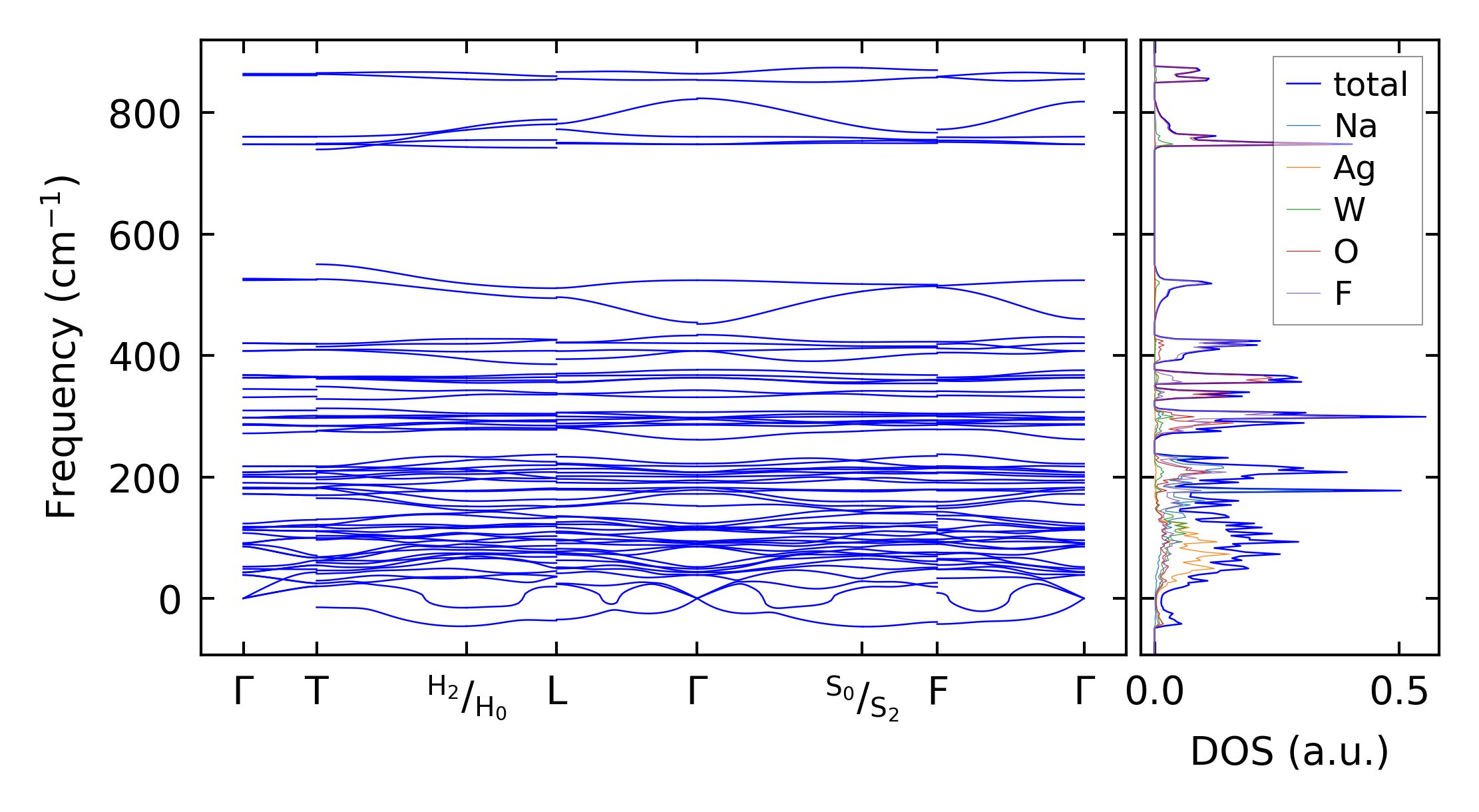
(a) Phonon dispersion and DOS
Summary
(a) Computation time
(a) Phonon dispersion and DOS
(a) Computation time