mp-1189460/NaAlH8N2F6/harm

Harmonic properties

../../_images/fig_bandos_pr15923.png

(a) Phonon dispersion with participation ratio and DOS

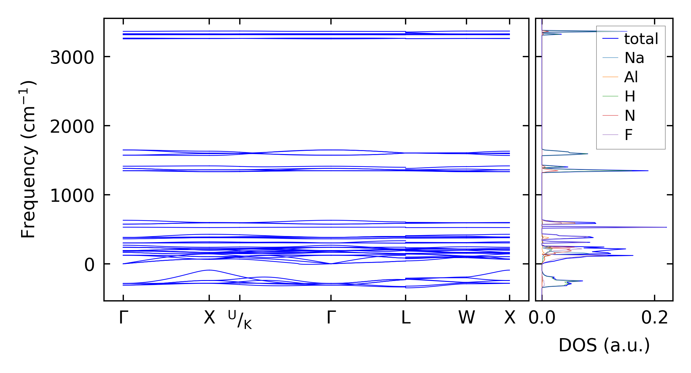
../../_images/fig_bandos20335.png

(b) Phonon dispersion and DOS

../../_images/fig_thermo15922.png

(c) Thermodynamic properties

Force constants

../../_images/fig_fc215518.png

(a) Force constants w.r.t atomic distance

Summary

../../_images/fig_times26228.png

(a) Computation time