mp-1189040/PtC8N2Cl6/harm

Harmonic properties

../../_images/fig_bandos_pr15896.png

(a) Phonon dispersion with participation ratio and DOS

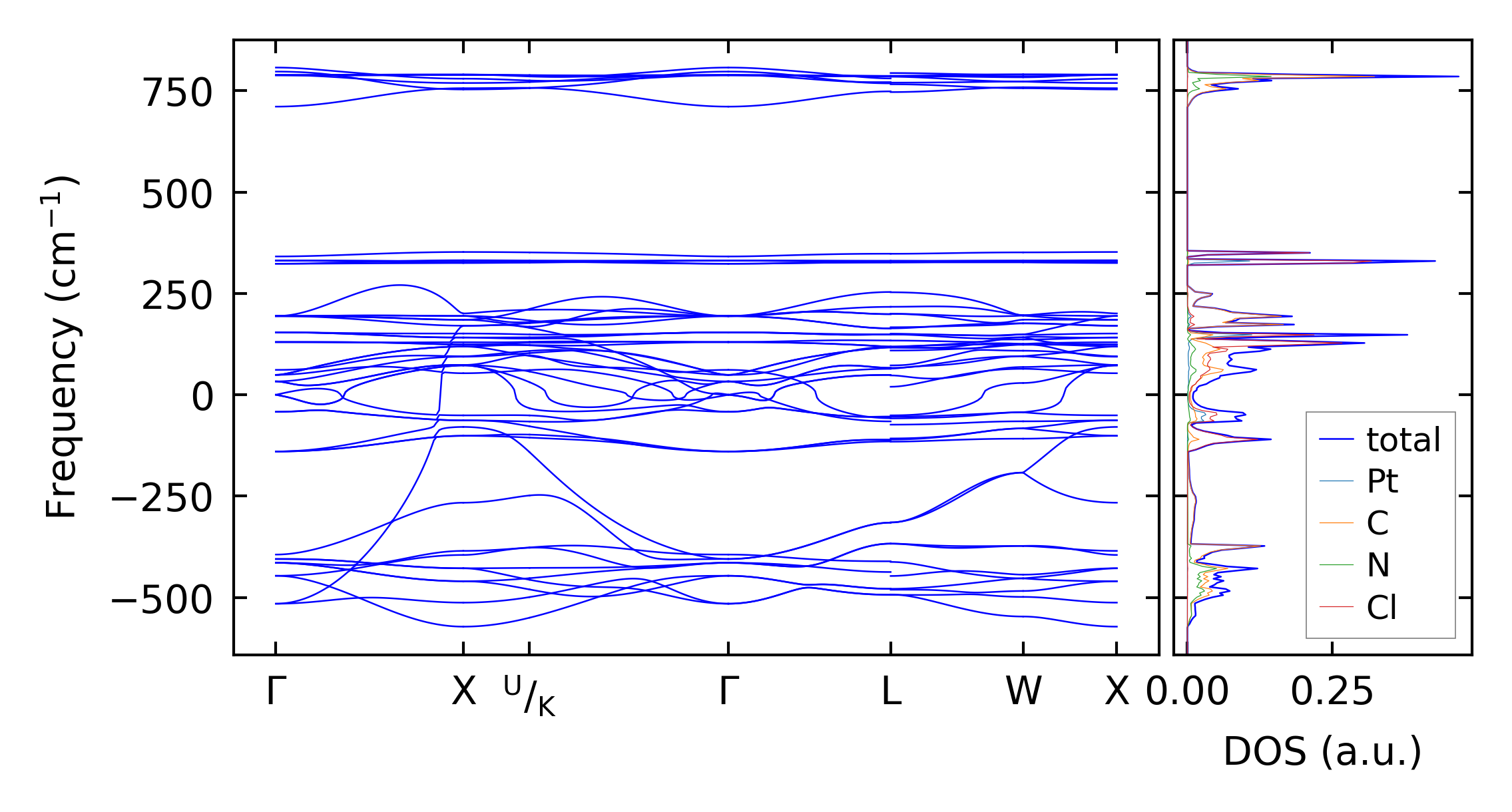
../../_images/fig_bandos20310.png

(b) Phonon dispersion and DOS

../../_images/fig_thermo15895.png

(c) Thermodynamic properties

Force constants

../../_images/fig_fc215491.png

(a) Force constants w.r.t atomic distance

Summary

../../_images/fig_times26192.png

(a) Computation time