mp-997018/AuClO2/harm

Harmonic properties

../../_images/fig_bandos_pr925.png

(a) Phonon dispersion with participation ratio and DOS

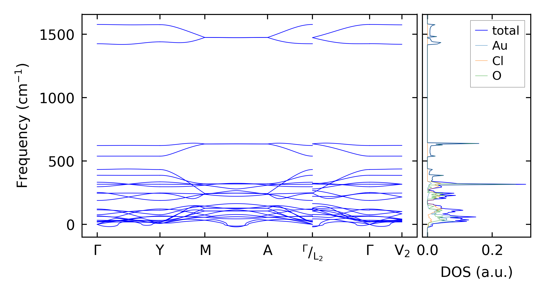
../../_images/fig_bandos864.png

(b) Phonon dispersion and DOS

../../_images/fig_thermo925.png

(c) Thermodynamic properties

Force constants

../../_images/fig_fc2816.png

(a) Force constants w.r.t atomic distance

Summary

../../_images/fig_times1384.png

(a) Computation time