mp-757163-2/LiVF6/harm

Harmonic properties

../../_images/fig_bandos_pr3132.png

(a) Phonon dispersion with participation ratio and DOS

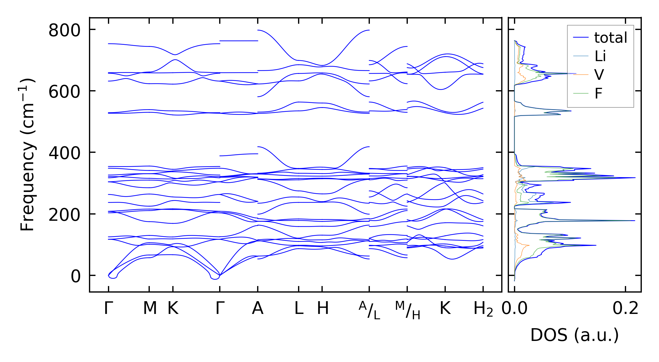
../../_images/fig_bandos4089.png

(b) Phonon dispersion and DOS

../../_images/fig_thermo3132.png

(c) Thermodynamic properties

Force constants

../../_images/fig_fc22951.png

(a) Force constants w.r.t atomic distance

Summary

../../_images/fig_times5407.png

(a) Computation time