mp-757140-2/K3MnCrO8/harm

Harmonic properties

../../_images/fig_bandos_pr3121.png

(a) Phonon dispersion with participation ratio and DOS

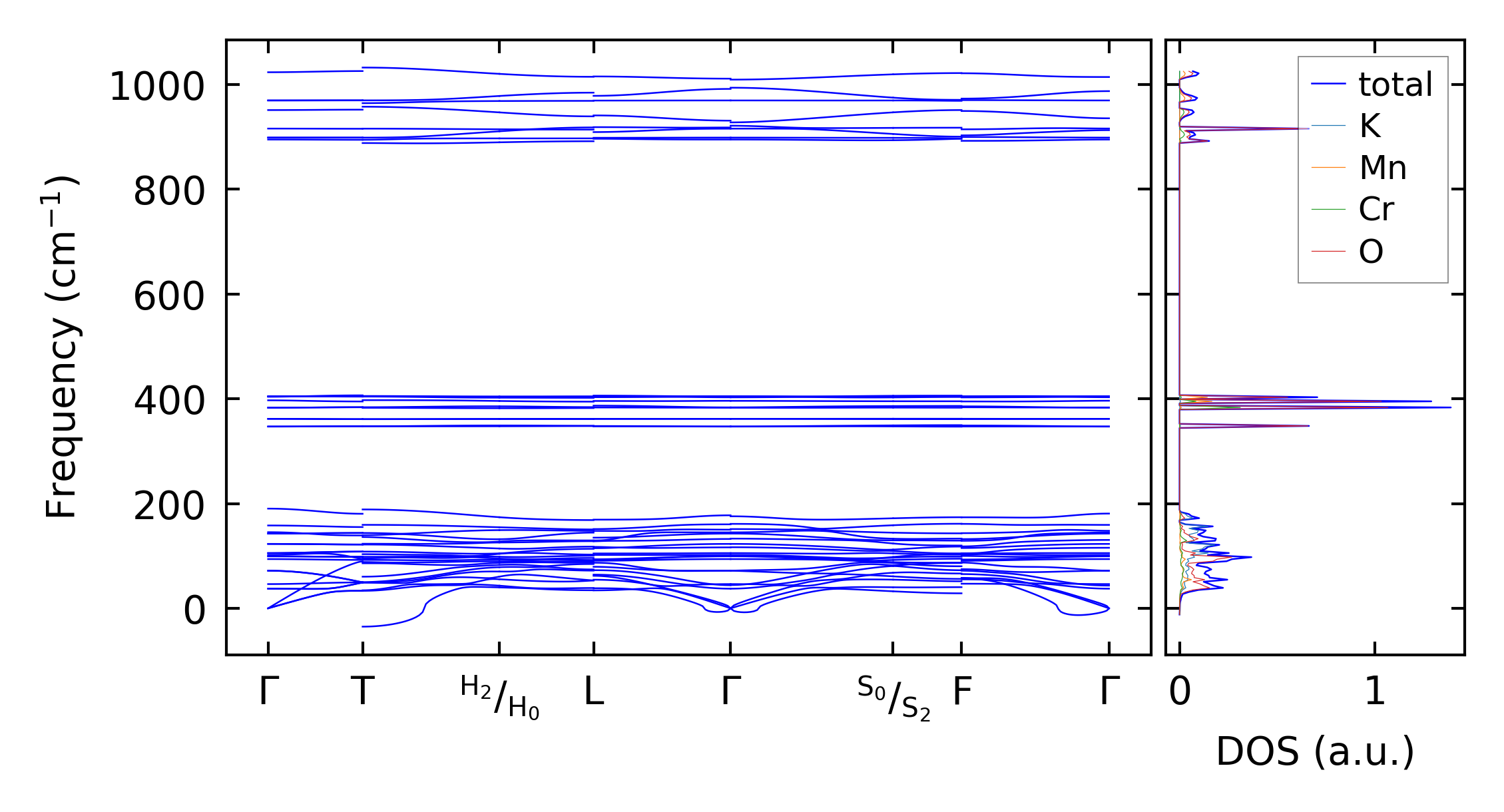
../../_images/fig_bandos4077.png

(b) Phonon dispersion and DOS

../../_images/fig_thermo3121.png

(c) Thermodynamic properties

Force constants

../../_images/fig_fc22940.png

(a) Force constants w.r.t atomic distance

Summary

../../_images/fig_times5394.png

(a) Computation time