mp-561153-2/XeF3/harm
- Space group: P2_1/c (14)
- Link: Materials Project
- Download: mp-561153-2.tar.gz
Equation of state
(a) Equation of state
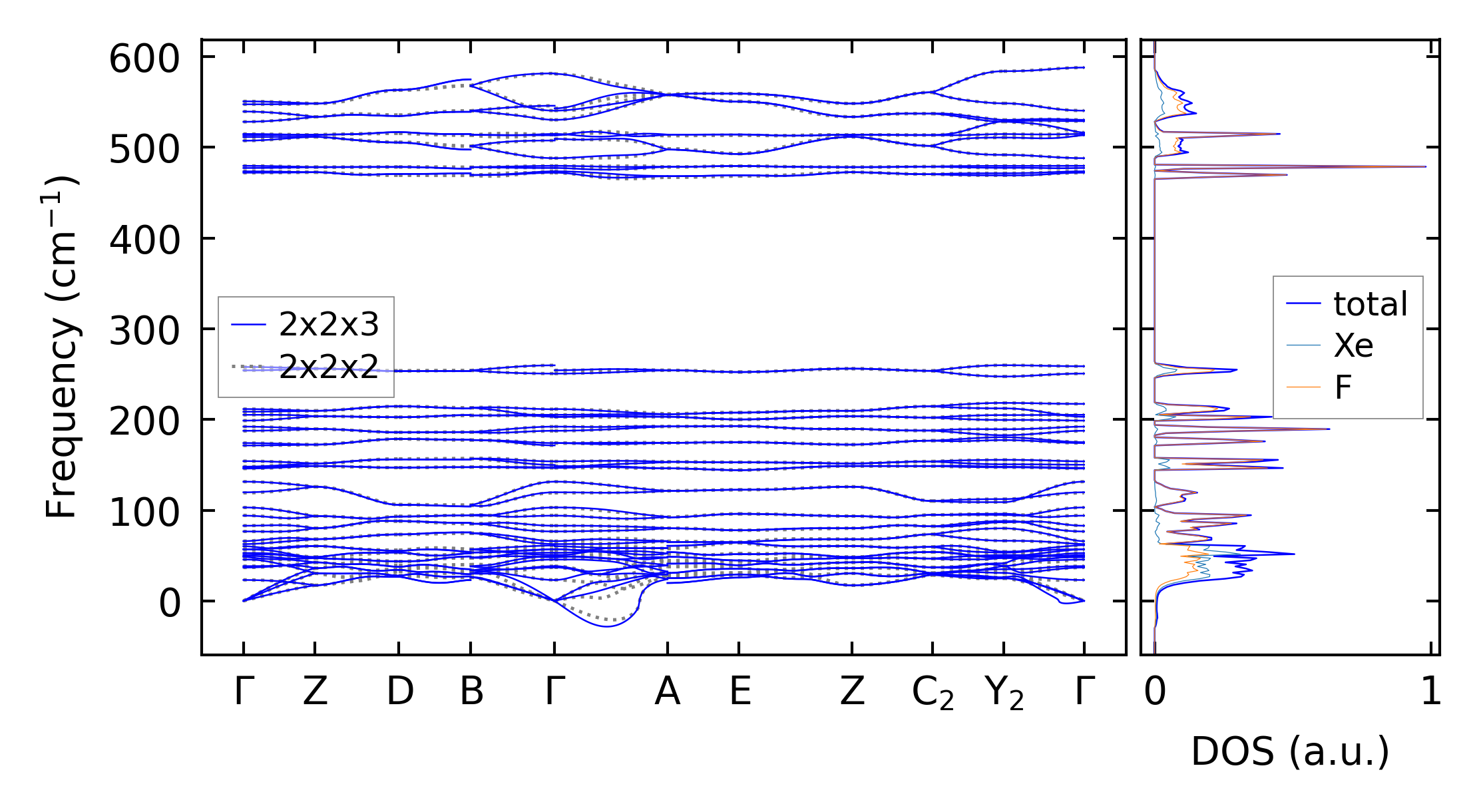
Harmonic properties
(a) Phonon dispersion and DOS
Summary
(a) Computation time
(a) Equation of state
(a) Phonon dispersion and DOS
(a) Computation time