mp-30965/NaClO2/harm

Harmonic properties

../../_images/fig_bandos_pr11134.png

(a) Phonon dispersion with participation ratio and DOS

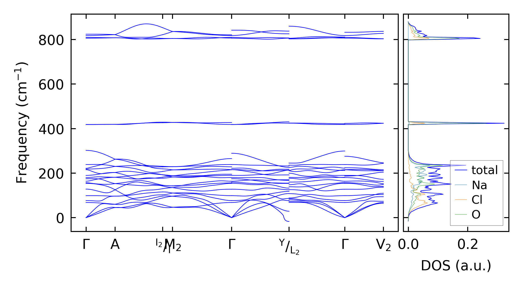
../../_images/fig_bandos15096.png

(b) Phonon dispersion and DOS

../../_images/fig_thermo11134.png

(c) Thermodynamic properties

Force constants

../../_images/fig_fc210851.png

(a) Force constants w.r.t atomic distance

Summary

../../_images/fig_times19036.png

(a) Computation time