mp-30530/TlClO4/harm

Harmonic properties

../../_images/fig_bandos_pr11114.png

(a) Phonon dispersion with participation ratio and DOS

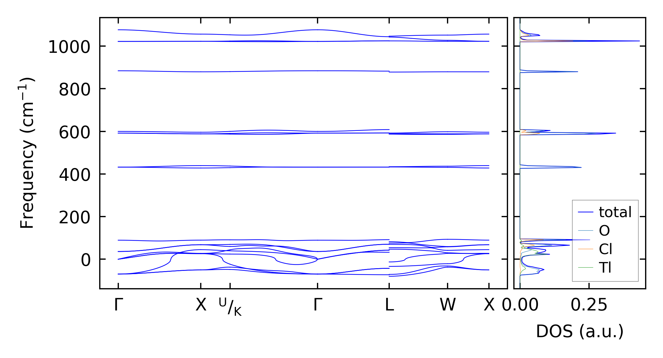
../../_images/fig_bandos15065.png

(b) Phonon dispersion and DOS

../../_images/fig_thermo11114.png

(c) Thermodynamic properties

Force constants

../../_images/fig_fc210832.png

(a) Force constants w.r.t atomic distance

Summary

../../_images/fig_times18999.png

(a) Computation time