mp-30005/Rb6Br4O/anharm

Harmonic properties

../../_images/fig_bandos_pr11060.png

(a) Phonon dispersion with participation ratio and DOS

../../_images/fig_thermo11060.png

(b) Thermodynamic properties

Grüneisen parameters

../../_images/fig_gru_all4546.png

(a) Grüneisen parameters

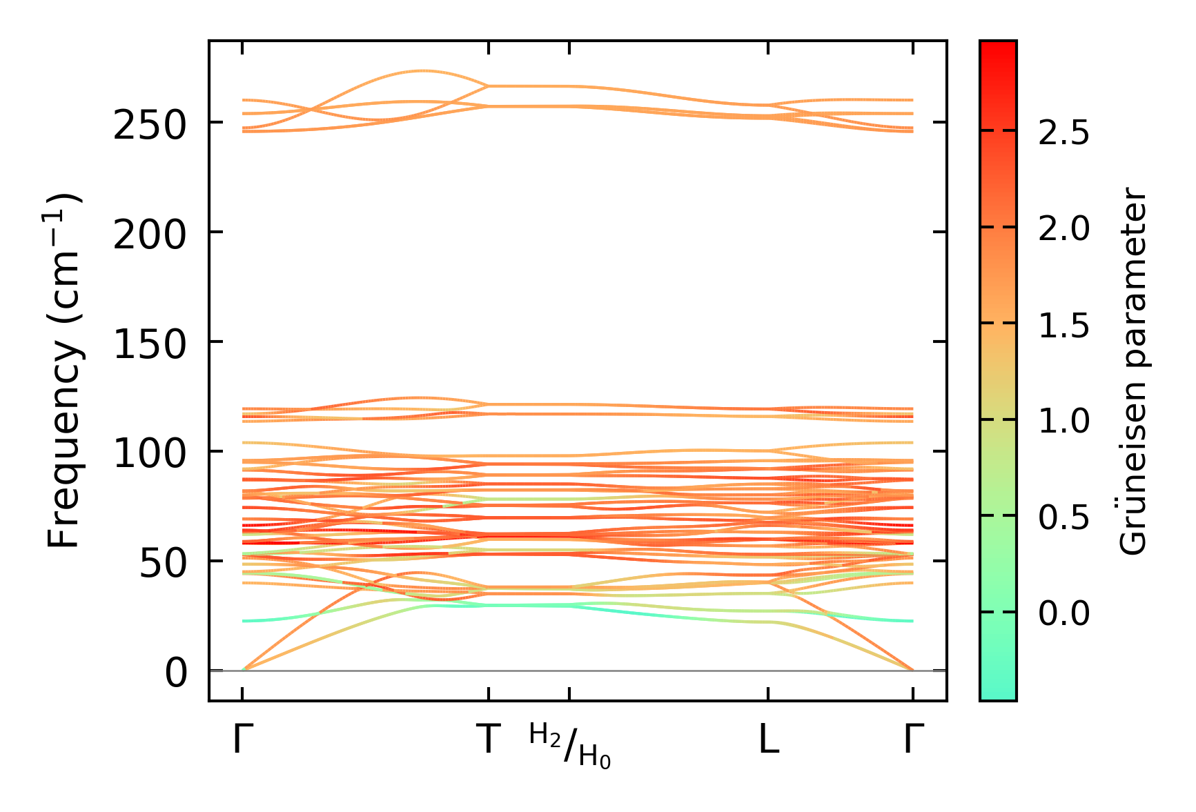
../../_images/fig_gruneisen4546.png

(b) Phonon dispersion with Grüneisen parameters

Thermal conductivity

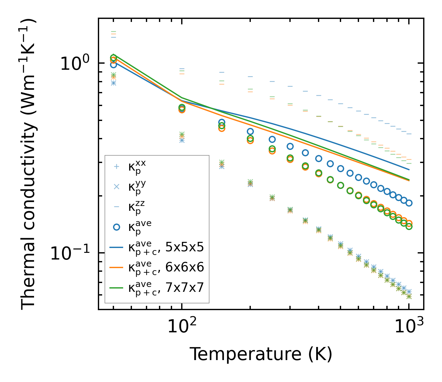
3-phonon (LASSO) — q-mesh: 7x7x7, supercell: 1x1x1

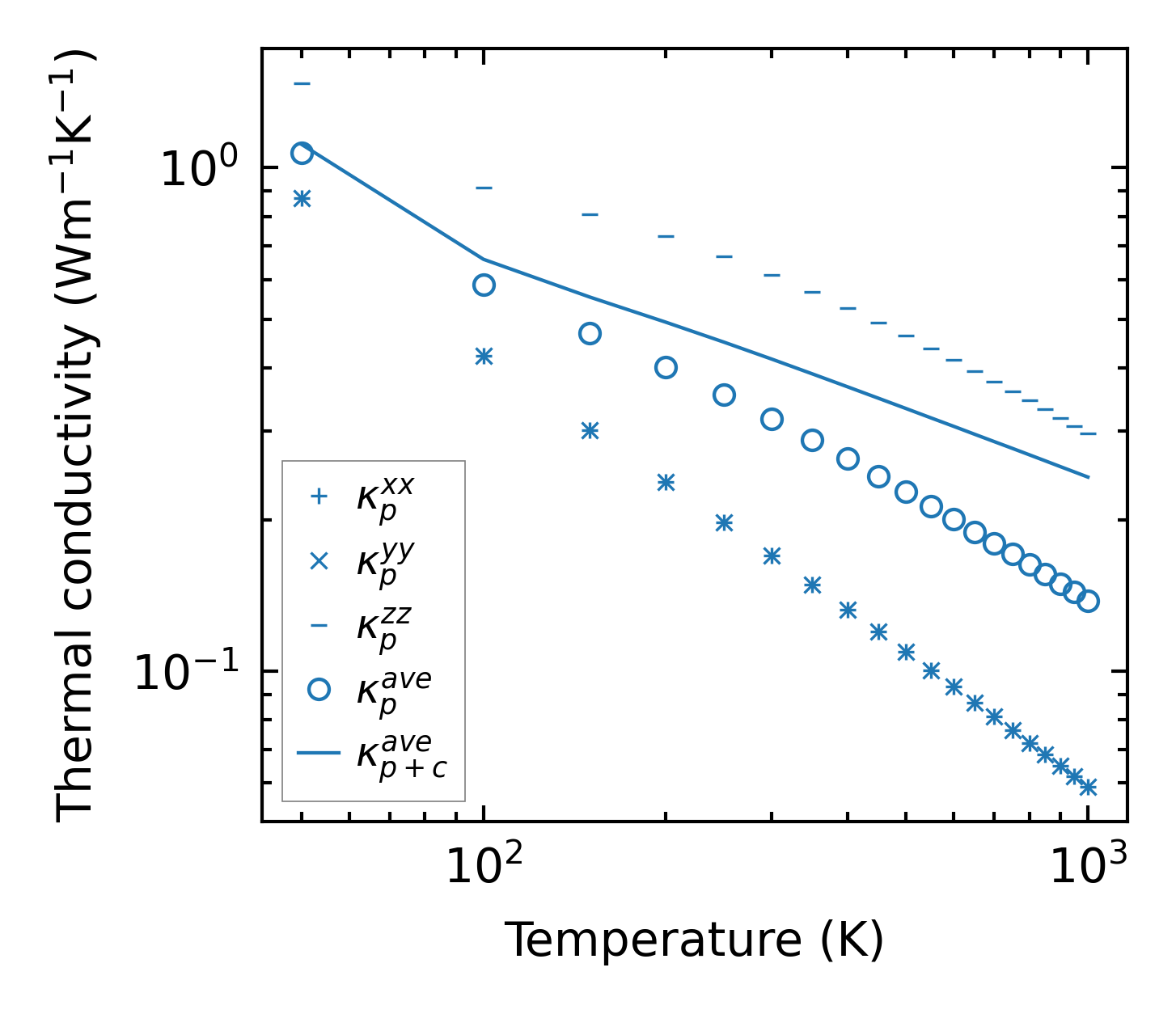
../../_images/fig_kappa8577.png

(a) Temperature-dependent lattice thermal conductivity

../../_images/fig_kappa_vs_grain_size4601.png

(b) Peierls lattice thermal conductivity w.r.t grain size

Phonon lifetime and scattering rates

../../_images/fig_lifetime4502.png

(a) Phonon lifetime due to phonon-phonon scattering

../../_images/fig_scat_rates4501.png

(b) Phonon scattering rates

Cumulative and spectral thermal conductivity

../../_images/fig_cumu_frequency4502.png

(a) Spectral and cumulative thermal conductivity w.r.t frequency

../../_images/fig_cumu_mfp4501.png

(b) Spectral and cumulative thermal conductivity w.r.t MFP

Force constants

../../_images/fig_fc210784.png

(a) Force constants w.r.t atomic distance

Summary

../../_images/fig_kappa8578.png

(a) Temperature-dependent lattice thermal conductivity

../../_images/fig_times18890.png

(b) Computation time