mp-1188970/Cs2CdFeC6N6/harm

Harmonic properties

../../_images/fig_bandos_pr15891.png

(a) Phonon dispersion with participation ratio and DOS

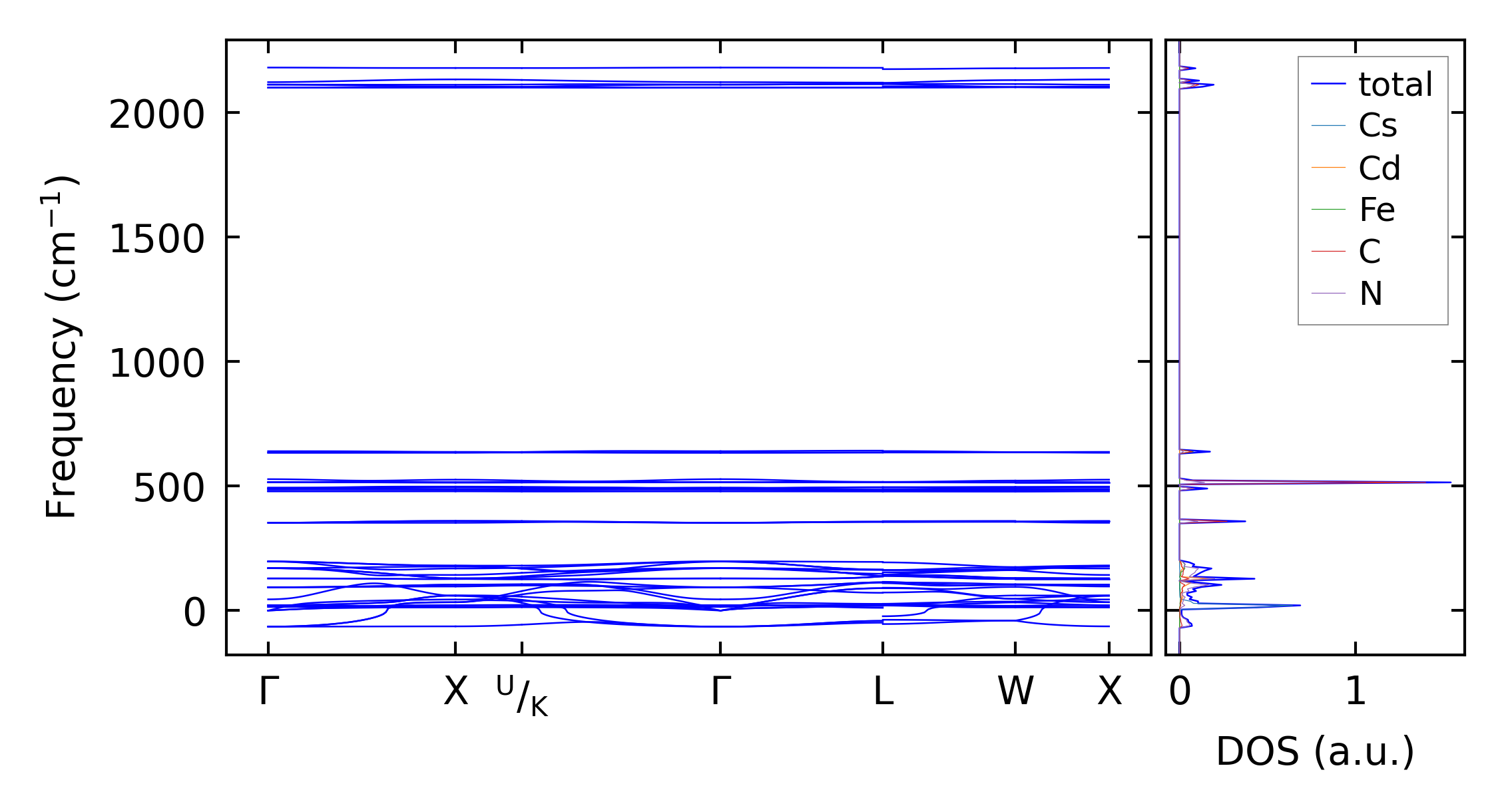
../../_images/fig_bandos20305.png

(b) Phonon dispersion and DOS

../../_images/fig_thermo15890.png

(c) Thermodynamic properties

Force constants

../../_images/fig_fc215486.png

(a) Force constants w.r.t atomic distance

Summary

../../_images/fig_times26186.png

(a) Computation time