mp-1188220/SiO2/harm

Harmonic properties

../../_images/fig_bandos_pr16181.png

(a) Phonon dispersion with participation ratio and DOS

../../_images/fig_bandos20647.png

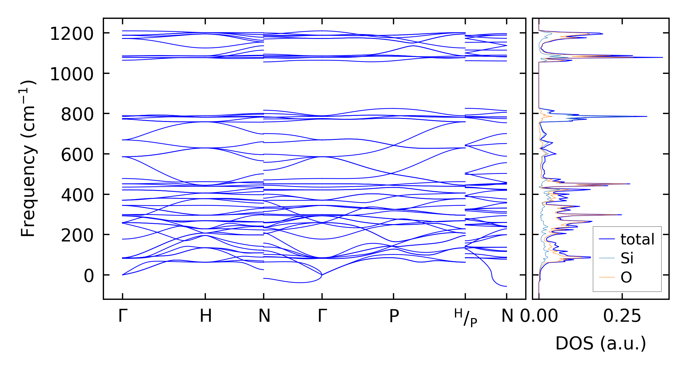
(b) Phonon dispersion and DOS

../../_images/fig_thermo16180.png

(c) Thermodynamic properties

Force constants

../../_images/fig_fc215774.png

(a) Force constants w.r.t atomic distance

Summary

../../_images/fig_times26651.png

(a) Computation time