mp-1079896/Ca2H6Ru/anharm

Harmonic properties

../../_images/fig_bandos_pr16962.png

(a) Phonon dispersion with participation ratio and DOS

../../_images/fig_thermo16961.png

(b) Thermodynamic properties

Grüneisen parameters

../../_images/fig_gru_all7432.png

(a) Grüneisen parameters

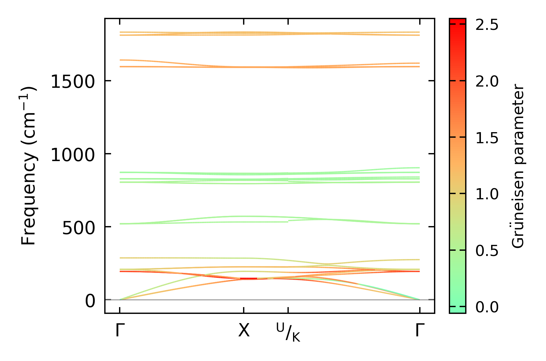
../../_images/fig_gruneisen7432.png

(b) Phonon dispersion with Grüneisen parameters

Thermal conductivity

3-phonon (LASSO) — q-mesh: 16x16x16, supercell: 1x1x1

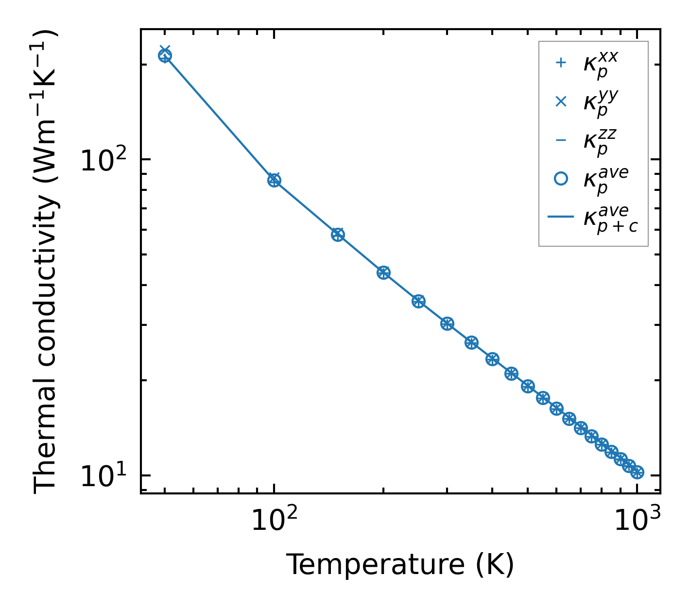
../../_images/fig_kappa14016.png

(a) Temperature-dependent lattice thermal conductivity

../../_images/fig_kappa_vs_grain_size7519.png

(b) Peierls lattice thermal conductivity w.r.t grain size

Phonon lifetime and scattering rates

../../_images/fig_lifetime7365.png

(a) Phonon lifetime due to phonon-phonon scattering

../../_images/fig_scat_rates7364.png

(b) Phonon scattering rates

Cumulative and spectral thermal conductivity

../../_images/fig_cumu_frequency7365.png

(a) Spectral and cumulative thermal conductivity w.r.t frequency

../../_images/fig_cumu_mfp7364.png

(b) Spectral and cumulative thermal conductivity w.r.t MFP

Force constants

../../_images/fig_fc216514.png

(a) Force constants w.r.t atomic distance

Summary

../../_images/fig_kappa14017.png

(a) Temperature-dependent lattice thermal conductivity

../../_images/fig_times27648.png

(b) Computation time