mp-756361/ZrSeO/harm

Harmonic properties

../../_images/fig_bandos_pr3291.png

(a) Phonon dispersion with participation ratio and DOS

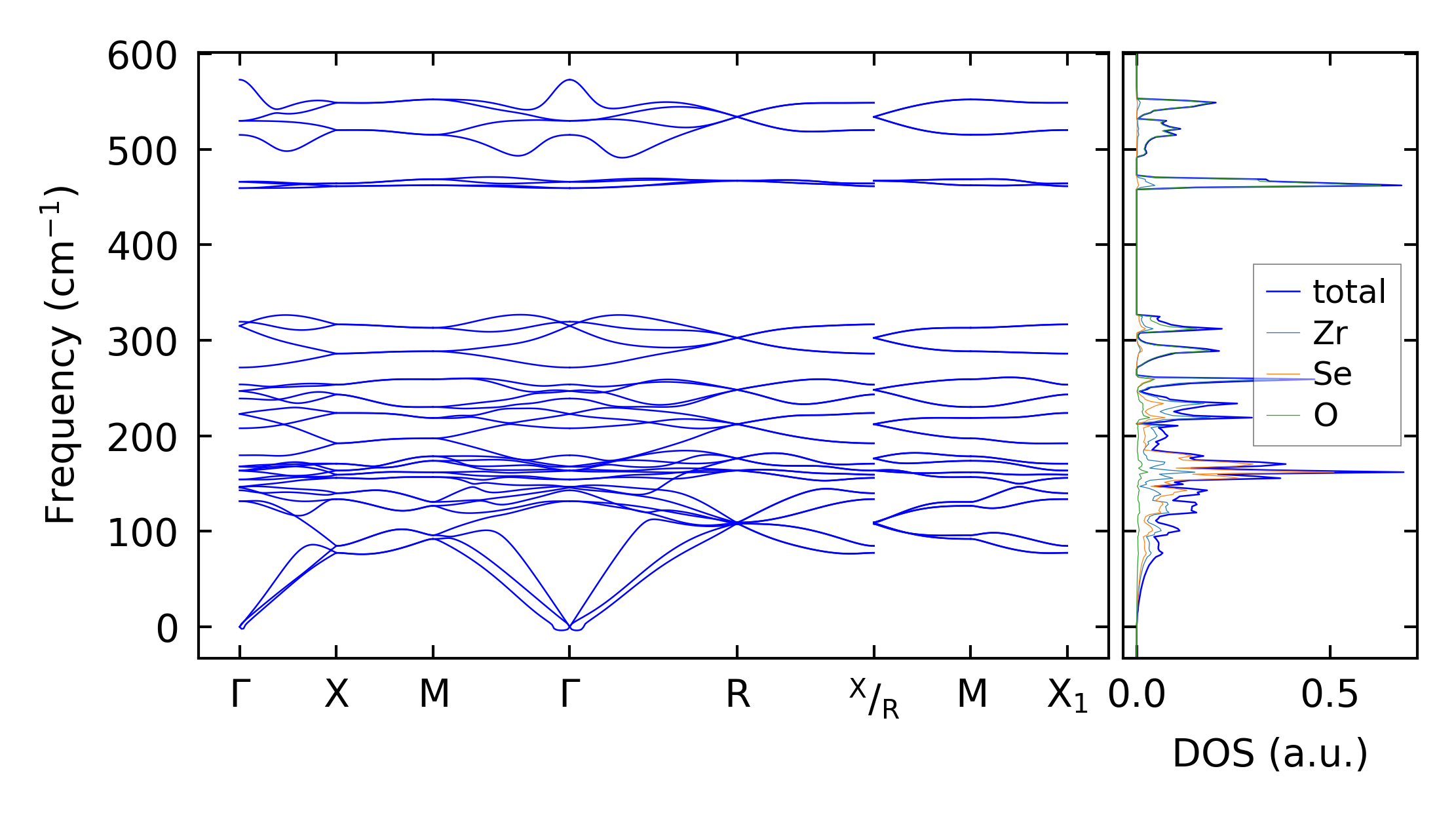
../../_images/fig_bandos4349.png

(b) Phonon dispersion and DOS

../../_images/fig_thermo3291.png

(c) Thermodynamic properties

Force constants

../../_images/fig_fc23110.png

(a) Force constants w.r.t atomic distance

Summary

../../_images/fig_times5694.png

(a) Computation time