mp-752917/Na3VO4/harm

Harmonic properties

../../_images/fig_bandos_pr3966.png

(a) Phonon dispersion with participation ratio and DOS

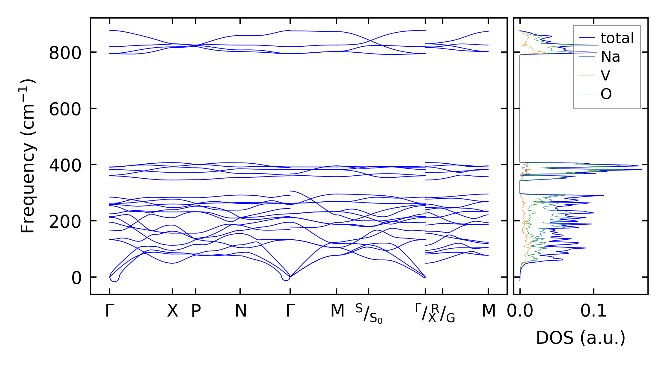
../../_images/fig_bandos5275.png

(b) Phonon dispersion and DOS

../../_images/fig_thermo3966.png

(c) Thermodynamic properties

Force constants

../../_images/fig_fc23779.png

(a) Force constants w.r.t atomic distance

Summary

../../_images/fig_times6866.png

(a) Computation time