mp-675283-2/TlPF6/harm

Harmonic properties

../../_images/fig_bandos_pr5221.png

(a) Phonon dispersion with participation ratio and DOS

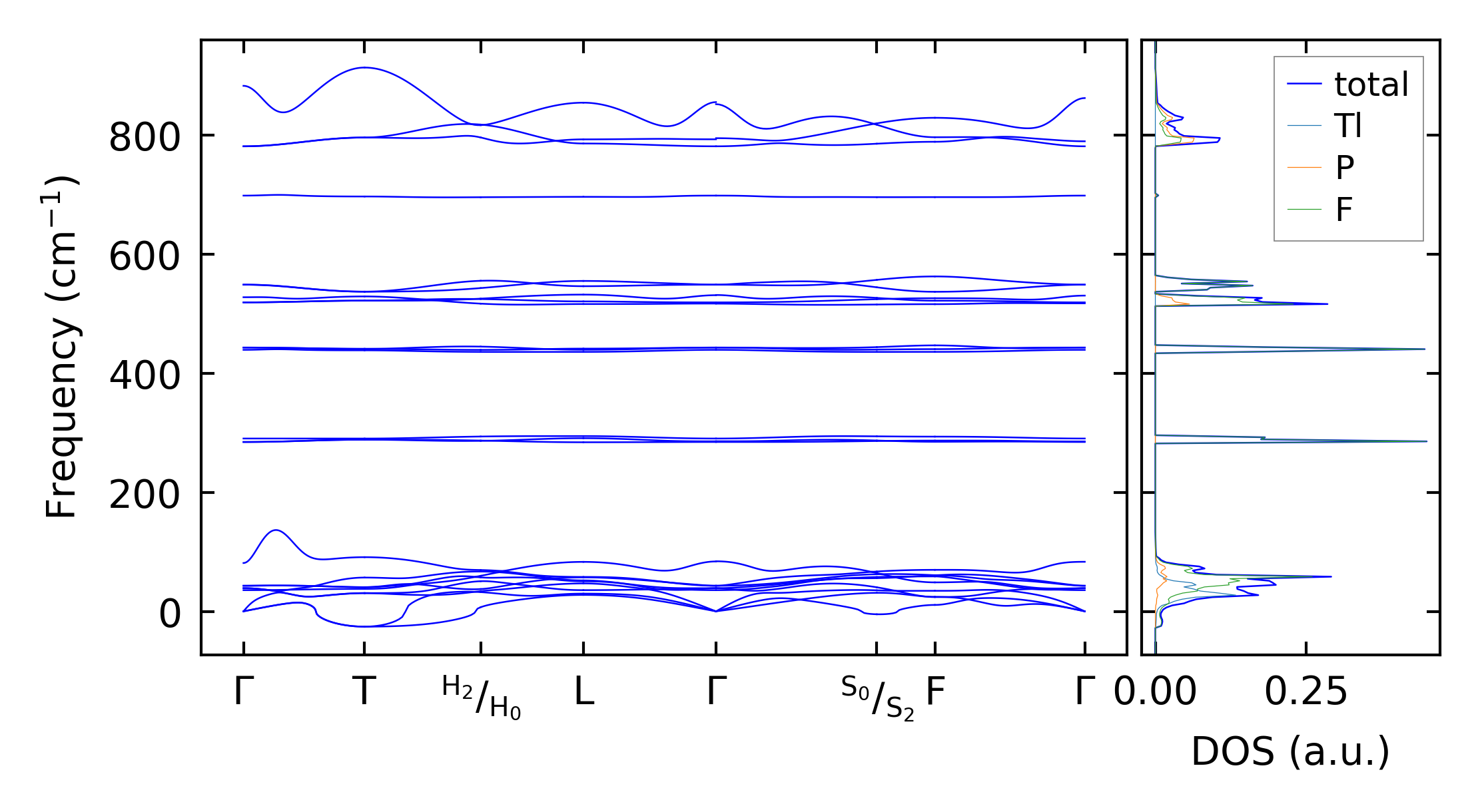
../../_images/fig_bandos7448.png

(b) Phonon dispersion and DOS

../../_images/fig_thermo5221.png

(c) Thermodynamic properties

Force constants

../../_images/fig_fc25026.png

(a) Force constants w.r.t atomic distance

Summary

../../_images/fig_times9386.png

(a) Computation time