mp-625472/TmH3O3/harm

Harmonic properties

../../_images/fig_bandos_pr5901.png

(a) Phonon dispersion with participation ratio and DOS

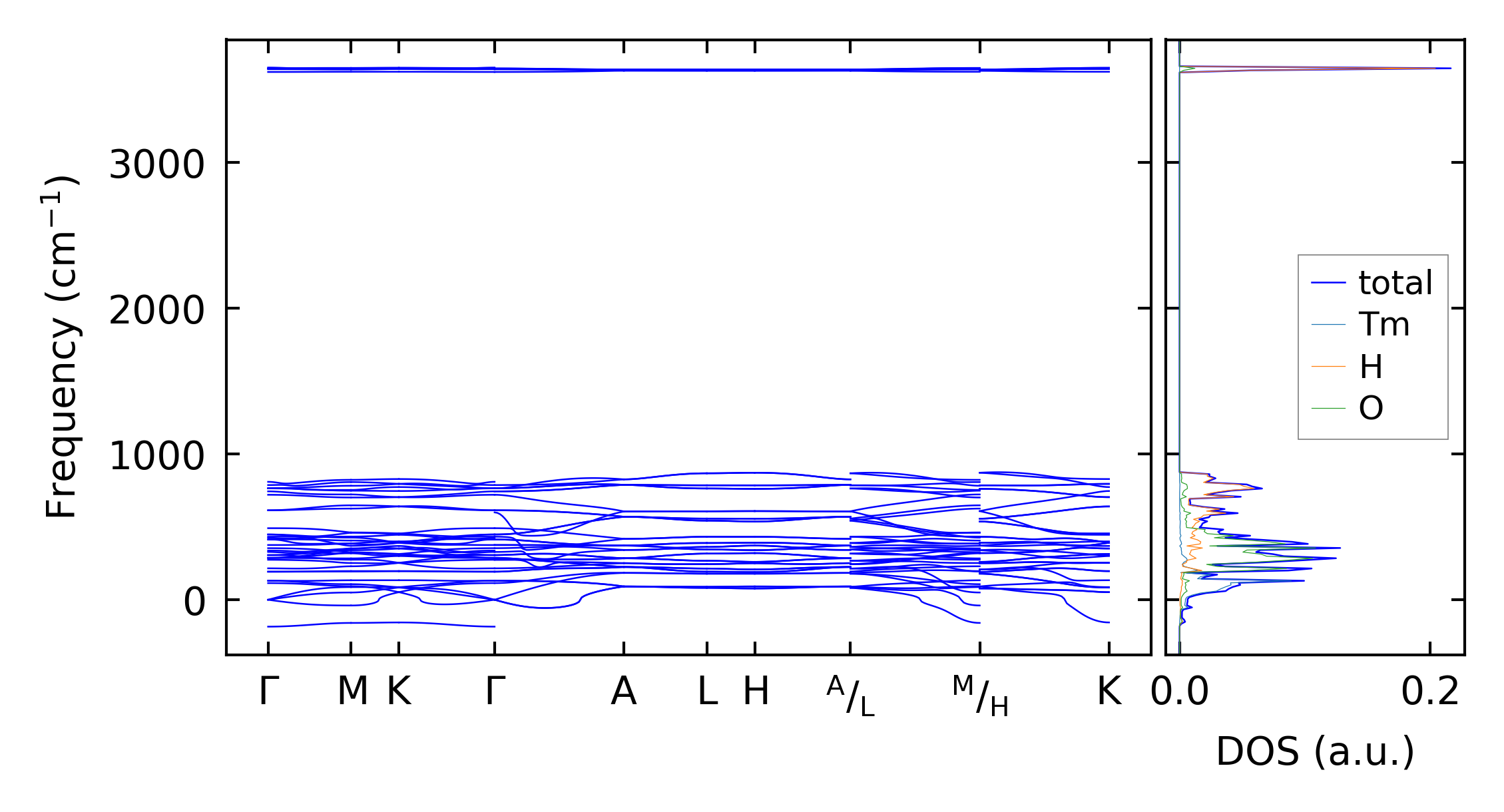
../../_images/fig_bandos8627.png

(b) Phonon dispersion and DOS

../../_images/fig_thermo5901.png

(c) Thermodynamic properties

Force constants

../../_images/fig_fc25697.png

(a) Force constants w.r.t atomic distance

Summary

../../_images/fig_times10762.png

(a) Computation time