mp-625447/PrH3O3/harm

Harmonic properties

../../_images/fig_bandos_pr5895.png

(a) Phonon dispersion with participation ratio and DOS

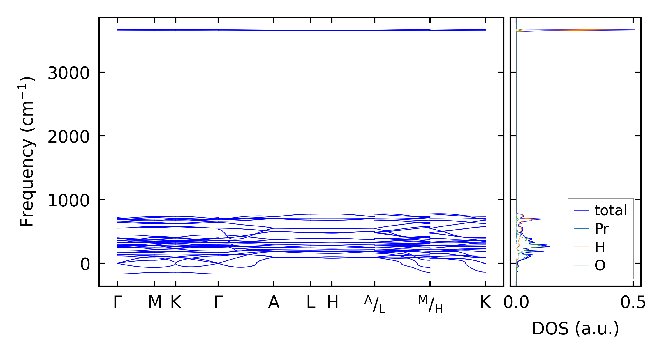
../../_images/fig_bandos8618.png

(b) Phonon dispersion and DOS

../../_images/fig_thermo5895.png

(c) Thermodynamic properties

Force constants

../../_images/fig_fc25691.png

(a) Force constants w.r.t atomic distance

Summary

../../_images/fig_times10753.png

(a) Computation time