mp-625397/NdH3O3/harm

Harmonic properties

../../_images/fig_bandos_pr5884.png

(a) Phonon dispersion with participation ratio and DOS

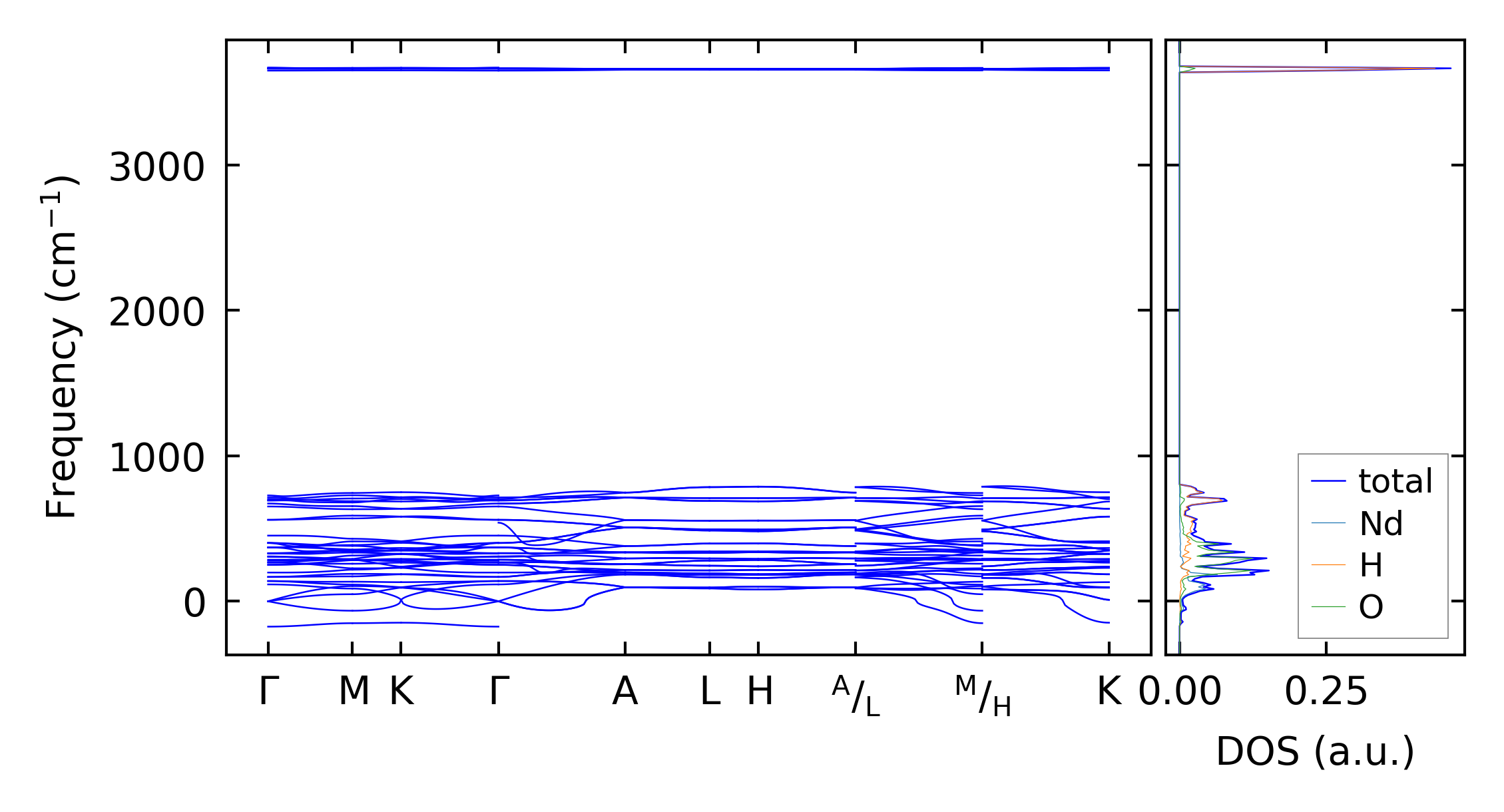
../../_images/fig_bandos8602.png

(b) Phonon dispersion and DOS

../../_images/fig_thermo5884.png

(c) Thermodynamic properties

Force constants

../../_images/fig_fc25680.png

(a) Force constants w.r.t atomic distance

Summary

../../_images/fig_times10736.png

(a) Computation time