mp-19230-2/K3NaCr2O8/harm

Harmonic properties

../../_images/fig_bandos_pr13703.png

(a) Phonon dispersion with participation ratio and DOS

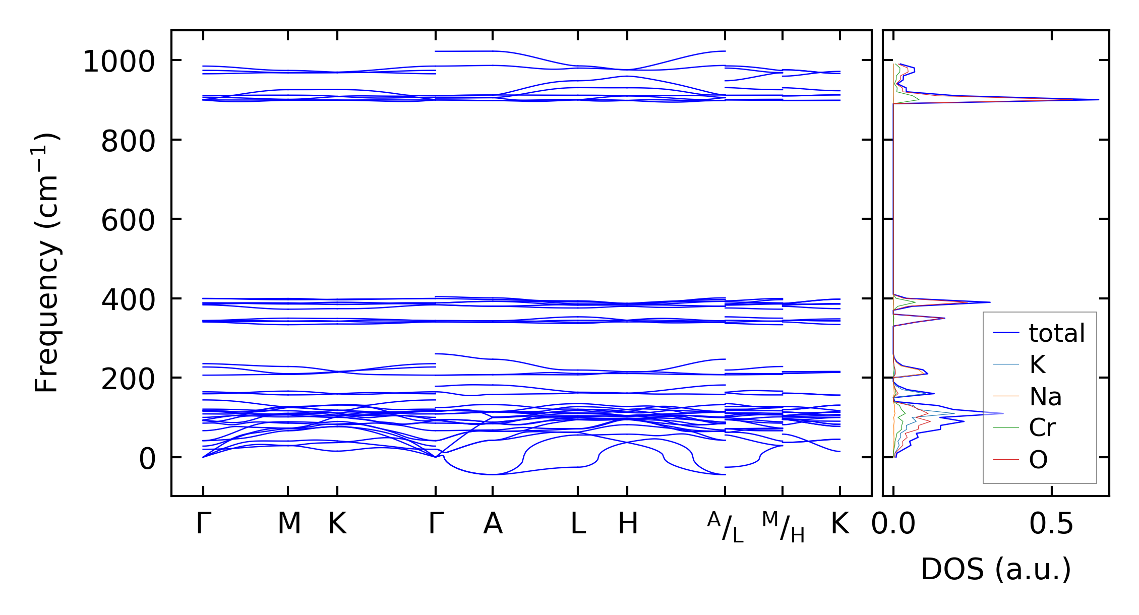
../../_images/fig_bandos18072.png

(b) Phonon dispersion and DOS

../../_images/fig_thermo13703.png

(c) Thermodynamic properties

Force constants

../../_images/fig_fc213331.png

(a) Force constants w.r.t atomic distance

Summary

../../_images/fig_times22996.png

(a) Computation time