ver2026.03.28
data_1-1000
data_1001-2000
data_2001-3000
data_3001-4000
data_4001-5000
data_5001-6000
data_6001-7000
data_7001-8000
data_8001-9000
data_9001-10000
data_10001-11000
data_11001-12000
data_12001-13000
data_13001-14000
data_14001-15000
data_15001-16000
data_16001-17000
data_17001-18000
data_18001-19000
data_19001-20000
mp-19005/Y6WO12/anharm
mp-19023/YbCrO4/anharm
mp-19031/RbVO3/harm
mp-19031-2/RbVO3/harm
mp-19034/Mg3V2O8/harm
mp-19034-2/Mg3V2O8/anharm
mp-19037/K2W2O7/harm
mp-19038/SrV2O6/harm
mp-19039/CdMoO4/harm
mp-19039-2/CdMoO4/harm
mp-19046/KMnO4/harm
mp-19046-2/KMnO4/anharm
mp-19047/MgMoO4/harm
mp-19048/BaWO4/anharm
mp-19051/LaCoO3/harm
mp-19052/K3VO4/harm
mp-19052-2/K3VO4/harm
mp-19065/Ho6WO12/anharm
mp-19065-2/Ho6WO12/anharm
mp-19068/TmVO4/anharm
mp-19068-2/TmVO4/anharm
mp-19075/K2SrV4O12/harm
mp-19075-2/K2SrV4O12/anharm
mp-19078/Ba2SrWO6/harm
Harmonic properties
Summary
mp-19083/NaVO3/harm
mp-19083-2/NaVO3/harm
mp-19100/Sr2CaMoO6/harm
mp-19100-2/Sr2CaMoO6/harm
mp-19105/Na3MoNO3/harm
mp-19121/TbVO4/anharm
mp-19123/Rb2LiVO4/harm
mp-19123-2/Rb2LiVO4/harm
mp-19125/Na4WN2O2/anharm
mp-19133/YVO4/anharm
mp-19138/BaNiO3/harm
mp-19138-2/BaNiO3/harm
mp-19144/Rb2W2O7/harm
mp-19145/Ca4Al6WO16/harm
mp-19145-2/Ca4Al6WO16/harm
mp-19155/CrHgO4/harm
mp-19155-2/CrHgO4/harm
mp-19162/LaVO4/harm
mp-19169/PrVO4/harm
mp-19178/CoAgO2/anharm
mp-19209/LiAlMo2O8/harm
mp-19209-2/LiAlMo2O8/harm
mp-19212/Rb2MoO4/harm
mp-19212-2/Rb2MoO4/harm
mp-19215/CaCrO4/anharm
mp-19219/Li3VO4/harm
mp-19230/K3NaCr2O8/harm
mp-19230-2/K3NaCr2O8/harm
mp-19232/K2CrO4/harm
mp-19232-2/K2CrO4/harm
mp-19241/BaNiO3/harm
mp-19241-2/BaNiO3/harm
mp-19247/ScVO4/anharm
mp-19251/RbLiCrO4/harm
mp-19251-2/RbLiCrO4/harm
mp-19259/Sr4Al6WO16/harm
mp-19259-2/Sr4Al6WO16/harm
mp-19260/Li2WO4/harm
mp-19260-2/Li2WO4/harm
mp-19276/BaMoO4/anharm
mp-19282/Sr2ZnWO6/harm
mp-19282-2/Sr2ZnWO6/harm
mp-19295/LuVO4/anharm
mp-19300/La2MoO6/harm
mp-19302/NaCaVO4/anharm
mp-19310/Na3CoN6O12/harm
mp-19310-2/Na3CoN6O12/anharm
mp-19318/Ag2MoO4/harm
mp-19318-2/Ag2MoO4/harm
mp-19323/SmVO4/anharm
mp-19330/CaMoO4/anharm
mp-19334/Na4WO5/harm
mp-19334-2/Na4WO5/harm
mp-19341/Tl2WO4/harm
mp-19341-2/Tl2WO4/harm
mp-19352/KAlMo2O8/harm
mp-19352-2/KAlMo2O8/harm
mp-19363/HgMoO4/harm
mp-19363-2/HgMoO4/harm
mp-19365/Ba3V2O8/harm
mp-19365-2/Ba3V2O8/harm
mp-19368/Sr2V2O7/harm
mp-19373/LiVO3/harm
mp-19373-2/LiVO3/harm
mp-19380/CrHgO4/anharm
mp-19380-2/CrHgO4/harm
mp-19386/Sr3V2O8/harm
mp-19386-2/Sr3V2O8/harm
mp-19387/CdWO4/harm
mp-19387-2/CdWO4/harm
mp-19390/WO3/harm
mp-19390-2/WO3/harm
mp-19403/Ba2CaMoO6/harm
mp-19403-2/Ba2CaMoO6/harm
mp-19412/VAg3O4/harm
mp-19412-2/VAg3O4/harm
mp-19422/Na3VS3O/harm
mp-19422-2/Na3VS3O/harm
mp-19428/K2RbTbV2O8/harm
mp-19428-2/K2RbTbV2O8/harm
mp-19438/LiMnO4/anharm
mp-19440/LiVO3/harm
mp-19443/WO3/harm
mp-19443-2/WO3/harm
mp-19447/Cs2NaVO4/harm
mp-19447-2/Cs2NaVO4/anharm
mp-19449/NaVCdO4/anharm
mp-19450/ScTlMo2O8/harm
mp-19453/Te2MoO7/harm
mp-19453-2/Te2MoO7/harm
mp-19459/K2MgV2O7/harm
mp-19459-2/K2MgV2O7/harm
mp-19461/Na5NdW4O16/harm
mp-19461-2/Na5NdW4O16/harm
mp-19463/Na5TbW4O16/harm
mp-19464/Na5LuMo4O16/harm
mp-19466/FeSb2C6O6F12/harm
mp-19466-2/FeSb2C6O6F12/harm
mp-19469/Na5TbMo4O16/harm
mp-19474/Ba2V2O7/harm
mp-19479/Na5LaMo4O16/harm
mp-19484/BaCaV2O7/harm
mp-19484-2/BaCaV2O7/harm
mp-19490/PrTlMo2O8/harm
mp-19496/KV2SbO8/harm
mp-19496-2/KV2SbO8/anharm
mp-19497/Na5YMo4O16/harm
mp-19499/KYMo2O8/harm
mp-19516/Al2W3O12/harm
mp-19516-2/Al2W3O12/harm
mp-19521/Al2Mo3O12/harm
mp-19522/P2W2O11/harm
mp-19660/Sr2V2O7/harm
mp-19717/TePb/anharm
mp-19727/PbCN2/harm
mp-19727-2/PbCN2/harm
mp-19734/MgPbF6/anharm
mp-19760/Na2Mo2O7/harm
mp-19765/In2HgTe4/harm
mp-19765-2/In2HgTe4/anharm
mp-19784/In2Si2O7/anharm
mp-19784-2/In2Si2O7/anharm
mp-19795/InS/anharm
mp-19799/BaPbF6/harm
mp-19799-2/BaPbF6/harm
mp-19802/TbCoO3/anharm
mp-19803/CdIn2O4/anharm
mp-19830/ErN/harm
mp-19830-2/ErN/harm
mp-19833/InAgS2/harm
mp-19833-2/InAgS2/anharm
mp-19845/TiPbO3/harm
mp-19845-2/TiPbO3/harm
mp-19851/KInTe2/anharm
mp-19885/InGaS3/harm
mp-19885-2/InGaS3/harm
mp-19886/ThSnPt/anharm
mp-19893/PbCO3/harm
mp-19893-2/PbCO3/anharm
mp-19896/Li2GePbS4/harm
mp-19896-2/Li2GePbS4/anharm
mp-19903/V2Pb3O8/harm
mp-19903-2/V2Pb3O8/harm
mp-19913/Ba3In2P4/anharm
mp-19921/PbO/harm
mp-19921-2/PbO/harm
mp-19926/La2Be2GeO7/harm
mp-19932/In4Se3/anharm
mp-19941/As2PbS4/harm
mp-19941-2/As2PbS4/harm
mp-19956/Ba2InO3F/harm
mp-19956-2/Ba2InO3F/harm
mp-19957/LaGeBO5/harm
mp-19957-2/LaGeBO5/harm
mp-19963/TiFe2Sn/anharm
mp-19965/K4BaU3O12/harm
mp-19965-2/K4BaU3O12/harm
mp-19970/Li3CuO3/harm
mp-19970-2/Li3CuO3/anharm
mp-19985/TlInP2Se6/harm
mp-19985-2/TlInP2Se6/harm
mp-19992/La6UO12/anharm
data_20001-21000
data_21001-22000
data_22001-23000
data_23001-24000
data_24001-25000
data_25001-26000
data_26001-27000
data_27001-28000
data_28001-29000
data_29001-30000
data_30001-31000
data_31001-32000
data_32001-33000
data_33001-34000
data_34001-35000
data_35001-36000
data_36001-37000
data_37001-38000
data_38001-39000
data_39001-40000
data_40001-41000
data_41001-42000
data_42001-43000
data_43001-44000
data_504001-505000
data_505001-506000
data_510001-511000
data_530001-531000
data_531001-532000
data_532001-533000
data_534001-535000
data_540001-541000
data_541001-542000
data_542001-543000
data_543001-544000
data_545001-546000
data_546001-547000
data_547001-548000
data_548001-549000
data_549001-550000
data_550001-551000
data_551001-552000
data_552001-553000
data_553001-554000
data_554001-555000
data_555001-556000
data_556001-557000
data_557001-558000
data_558001-559000
data_559001-560000
data_560001-561000
data_561001-562000
data_562001-563000
data_563001-564000
data_565001-566000
data_566001-567000
data_567001-568000
data_568001-569000
data_569001-570000
data_570001-571000
data_571001-572000
data_572001-573000
data_573001-574000
data_574001-575000
data_578001-579000
data_579001-580000
data_580001-581000
data_581001-582000
data_582001-583000
data_583001-584000
data_584001-585000
data_585001-586000
data_600001-601000
data_601001-602000
data_603001-604000
data_604001-605000
data_605001-606000
data_606001-607000
data_607001-608000
data_608001-609000
data_609001-610000
data_610001-611000
data_611001-612000
data_612001-613000
data_613001-614000
data_614001-615000
data_615001-616000
data_616001-617000
data_617001-618000
data_618001-619000
data_619001-620000
data_620001-621000
data_621001-622000
data_622001-623000
data_623001-624000
data_624001-625000
data_625001-626000
data_626001-627000
data_627001-628000
data_628001-629000
data_629001-630000
data_630001-631000
data_631001-632000
data_632001-633000
data_633001-634000
data_634001-635000
data_635001-636000
data_636001-637000
data_637001-638000
data_638001-639000
data_639001-640000
data_640001-641000
data_641001-642000
data_642001-643000
data_643001-644000
data_644001-645000
data_645001-646000
data_646001-647000
data_647001-648000
data_648001-649000
data_649001-650000
data_650001-651000
data_651001-652000
data_652001-653000
data_653001-654000
data_654001-655000
data_655001-656000
data_656001-657000
data_657001-658000
data_662001-663000
data_665001-666000
data_667001-668000
data_669001-670000
data_672001-673000
data_673001-674000
data_674001-675000
data_675001-676000
data_676001-677000
data_677001-678000
data_679001-680000
data_680001-681000
data_681001-682000
data_682001-683000
data_683001-684000
data_684001-685000
data_685001-686000
data_686001-687000
data_687001-688000
data_689001-690000
data_690001-691000
data_691001-692000
data_693001-694000
data_694001-695000
data_695001-696000
data_696001-697000
data_697001-698000
data_698001-699000
data_699001-700000
data_703001-704000
data_704001-705000
data_705001-706000
data_706001-707000
data_707001-708000
data_708001-709000
data_709001-710000
data_714001-715000
data_715001-716000
data_720001-721000
data_721001-722000
data_722001-723000
data_723001-724000
data_724001-725000
data_725001-726000
data_726001-727000
data_727001-728000
data_728001-729000
data_729001-730000
data_730001-731000
data_731001-732000
data_732001-733000
data_733001-734000
data_734001-735000
data_735001-736000
data_736001-737000
data_738001-739000
data_740001-741000
data_741001-742000
data_743001-744000
data_744001-745000
data_746001-747000
data_752001-753000
data_753001-754000
data_754001-755000
data_755001-756000
data_756001-757000
data_757001-758000
data_758001-759000
data_759001-760000
data_760001-761000
data_761001-762000
data_762001-763000
data_763001-764000
data_764001-765000
data_765001-766000
data_766001-767000
data_767001-768000
data_768001-769000
data_769001-770000
data_770001-771000
data_771001-772000
data_772001-773000
data_773001-774000
data_774001-775000
data_775001-776000
data_776001-777000
data_777001-778000
data_778001-779000
data_779001-780000
data_780001-781000
data_781001-782000
data_782001-783000
data_796001-797000
data_801001-802000
data_818001-819000
data_825001-826000
data_826001-827000
data_831001-832000
data_836001-837000
data_849001-850000
data_850001-851000
data_851001-852000
data_857001-858000
data_859001-860000
data_860001-861000
data_861001-862000
data_862001-863000
data_863001-864000
data_864001-865000
data_865001-866000
data_866001-867000
data_867001-868000
data_924001-925000
data_935001-936000
data_936001-937000
data_937001-938000
data_941001-942000
data_945001-946000
data_949001-950000
data_950001-951000
data_961001-962000
data_962001-963000
data_966001-967000
data_971001-972000
data_972001-973000
data_973001-974000
data_974001-975000
data_975001-976000
data_976001-977000
data_977001-978000
data_978001-979000
data_979001-980000
data_980001-981000
data_981001-982000
data_982001-983000
data_983001-984000
data_984001-985000
data_985001-986000
data_986001-987000
data_988001-989000
data_989001-990000
data_990001-991000
data_991001-992000
data_992001-993000
data_995001-996000
data_996001-997000
data_997001-998000
data_998001-999000
data_999001-1000000
data_1001001-1002000
data_1002001-1003000
data_1004001-1005000
data_1005001-1006000
data_1006001-1007000
data_1007001-1008000
data_1008001-1009000
data_1009001-1010000
data_1011001-1012000
data_1012001-1013000
data_1013001-1014000
data_1014001-1015000
data_1016001-1017000
data_1017001-1018000
data_1018001-1019000
data_1019001-1020000
data_1020001-1021000
data_1021001-1022000
data_1022001-1023000
data_1023001-1024000
data_1025001-1026000
data_1026001-1027000
data_1029001-1030000
data_1030001-1031000
data_1040001-1041000
data_1041001-1042000
data_1042001-1043000
data_1043001-1044000
data_1044001-1045000
data_1045001-1046000
data_1046001-1047000
data_1047001-1048000
data_1048001-1049000
data_1049001-1050000
data_1056001-1057000
data_1057001-1058000
data_1060001-1061000
data_1062001-1063000
data_1063001-1064000
data_1064001-1065000
data_1065001-1066000
data_1066001-1067000
data_1067001-1068000
data_1068001-1069000
data_1069001-1070000
data_1070001-1071000
data_1071001-1072000
data_1072001-1073000
data_1075001-1076000
data_1076001-1077000
data_1077001-1078000
data_1078001-1079000
data_1079001-1080000
data_1080001-1081000
data_1084001-1085000
data_1086001-1087000
data_1087001-1088000
data_1091001-1092000
data_1092001-1093000
data_1093001-1094000
data_1094001-1095000
data_1095001-1096000
data_1096001-1097000
data_1097001-1098000
data_1098001-1099000
data_1099001-1100000
data_1100001-1101000
data_1101001-1102000
data_1102001-1103000
data_1103001-1104000
data_1104001-1105000
data_1105001-1106000
data_1106001-1107000
data_1110001-1111000
data_1111001-1112000
data_1112001-1113000
data_1113001-1114000
data_1114001-1115000
data_1119001-1120000
data_1120001-1121000
data_1147001-1148000
data_1153001-1154000
data_1172001-1173000
data_1173001-1174000
data_1176001-1177000
data_1178001-1179000
data_1179001-1180000
data_1180001-1181000
data_1181001-1182000
data_1182001-1183000
data_1183001-1184000
data_1184001-1185000
data_1185001-1186000
data_1186001-1187000
data_1187001-1188000
data_1188001-1189000
data_1189001-1190000
data_1190001-1191000
data_1191001-1192000
data_1192001-1193000
data_1193001-1194000
data_1194001-1195000
data_1195001-1196000
data_1196001-1197000
data_1197001-1198000
data_1198001-1199000
data_1199001-1200000
data_1200001-1201000
data_1201001-1202000
data_1202001-1203000
data_1203001-1204000
data_1204001-1205000
data_1205001-1206000
data_1206001-1207000
data_1207001-1208000
data_1208001-1209000
data_1209001-1210000
data_1210001-1211000
data_1211001-1212000
data_1212001-1213000
data_1213001-1214000
data_1214001-1215000
data_1215001-1216000
data_1216001-1217000
data_1217001-1218000
data_1218001-1219000
data_1219001-1220000
data_1220001-1221000
data_1221001-1222000
data_1222001-1223000
data_1223001-1224000
data_1224001-1225000
data_1225001-1226000
data_1226001-1227000
data_1227001-1228000
data_1228001-1229000
data_1229001-1230000
data_1232001-1233000
data_1237001-1238000
data_1238001-1239000
data_1239001-1240000
data_1253001-1254000
data_1300001-1301000
data_1323001-1324000
data_1370001-1371000
data_1382001-1383000
data_1383001-1384000
data_1386001-1387000
data_1387001-1388000
data_1388001-1389000
data_1389001-1390000
data_1390001-1391000
data_1391001-1392000
data_1392001-1393000
data_1393001-1394000
data_1394001-1395000
data_1396001-1397000
data_1397001-1398000
data_1398001-1399000
data_1399001-1400000
data_1400001-1401000
data_1401001-1402000
data_1403001-1404000
data_1404001-1405000
data_1405001-1406000
data_1408001-1409000
data_1411001-1412000
data_1413001-1414000
data_1417001-1418000
data_1419001-1420000
data_1420001-1421000
data_1423001-1424000
data_1426001-1427000
data_1428001-1429000
data_1429001-1430000
data_1435001-1436000
data_1440001-1441000
data_1443001-1444000
data_1445001-1446000
Phonix database
ver2026.03.28
data_19001-20000
mp-19078/Ba2SrWO6/harm
mp-19078/Ba2SrWO6/harm
Space group:
R-3 (148)
Link:
Materials Project
Download:
mp-19078.tar.gz
Harmonic properties
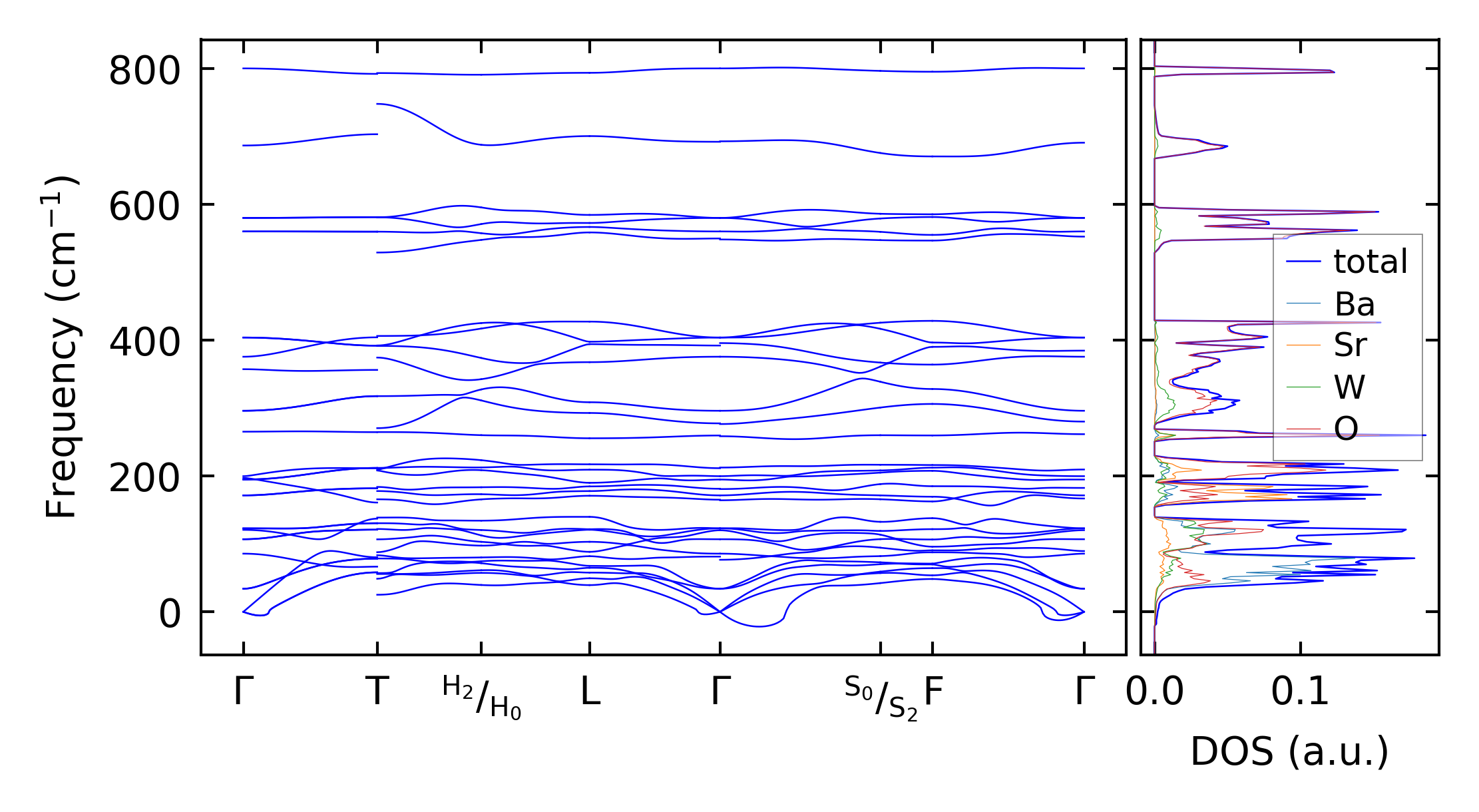
(a) Phonon dispersion and DOS
Summary
(a) Computation time