mp-1020633-2/RbMgBO3/harm

Harmonic properties

../../_images/fig_bandos_pr118.png

(a) Phonon dispersion with participation ratio and DOS

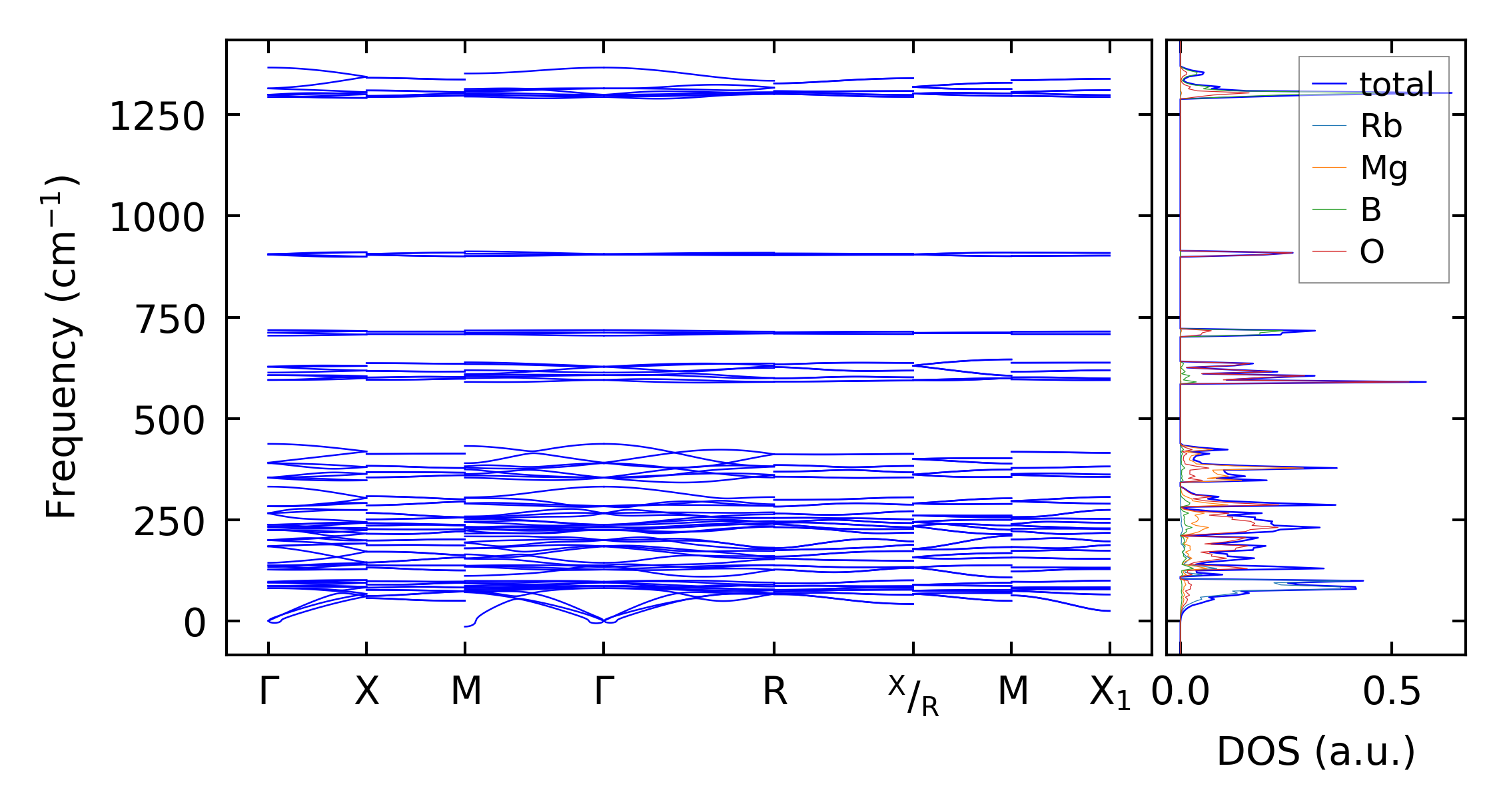
../../_images/fig_bandos136.png

(b) Phonon dispersion and DOS

../../_images/fig_thermo118.png

(c) Thermodynamic properties

Force constants

../../_images/fig_fc2117.png

(a) Force constants w.r.t atomic distance

Summary

../../_images/fig_times198.png

(a) Computation time