mp-866696/La3ScBeS7/harm

Harmonic properties

../../_images/fig_bandos_pr1635.png

(a) Phonon dispersion with participation ratio and DOS

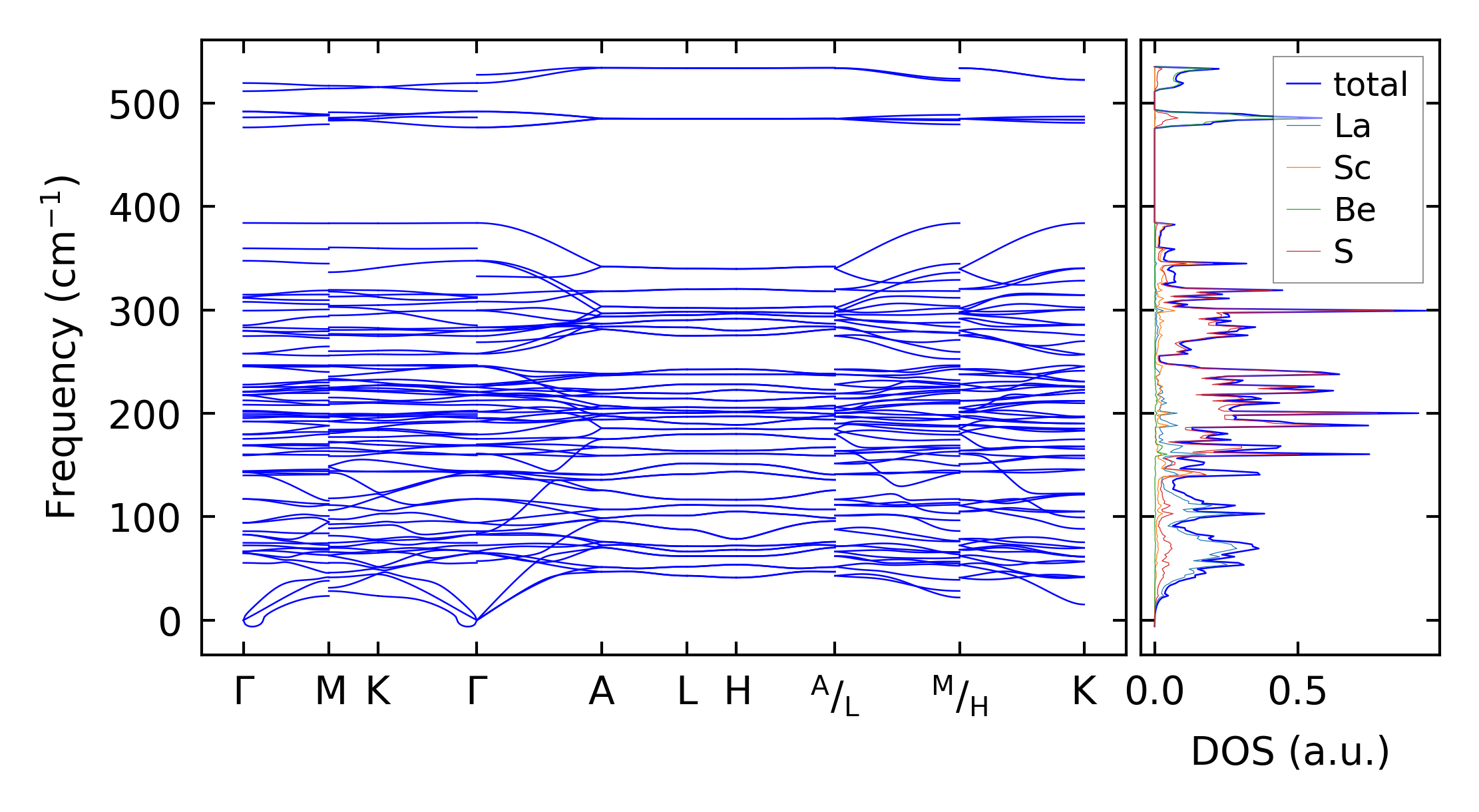
../../_images/fig_bandos1572.png

(b) Phonon dispersion and DOS

../../_images/fig_thermo1635.png

(c) Thermodynamic properties

Force constants

../../_images/fig_fc21468.png

(a) Force constants w.r.t atomic distance

Summary

../../_images/fig_times2457.png

(a) Computation time