mp-866640/LiMgH6Ir/harm

Harmonic properties

../../_images/fig_bandos_pr1620.png

(a) Phonon dispersion with participation ratio and DOS

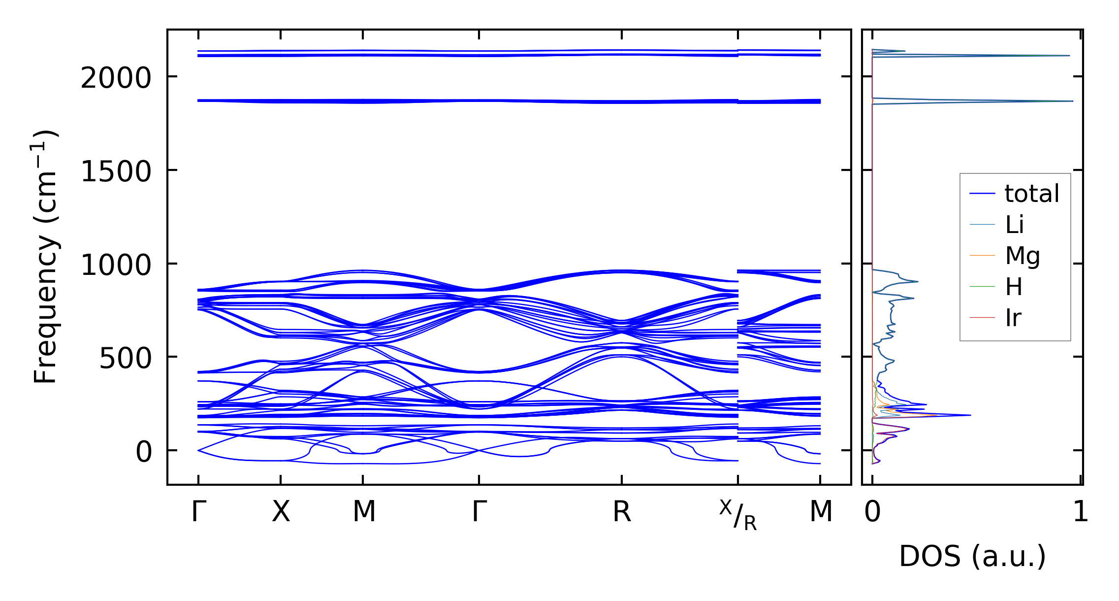
../../_images/fig_bandos1556.png

(b) Phonon dispersion and DOS

../../_images/fig_thermo1620.png

(c) Thermodynamic properties

Force constants

../../_images/fig_fc21453.png

(a) Force constants w.r.t atomic distance

Summary

../../_images/fig_times2438.png

(a) Computation time