mp-505381/NaLi3H8N4/harm

Harmonic properties

../../_images/fig_bandos_pr9874.png

(a) Phonon dispersion with participation ratio and DOS

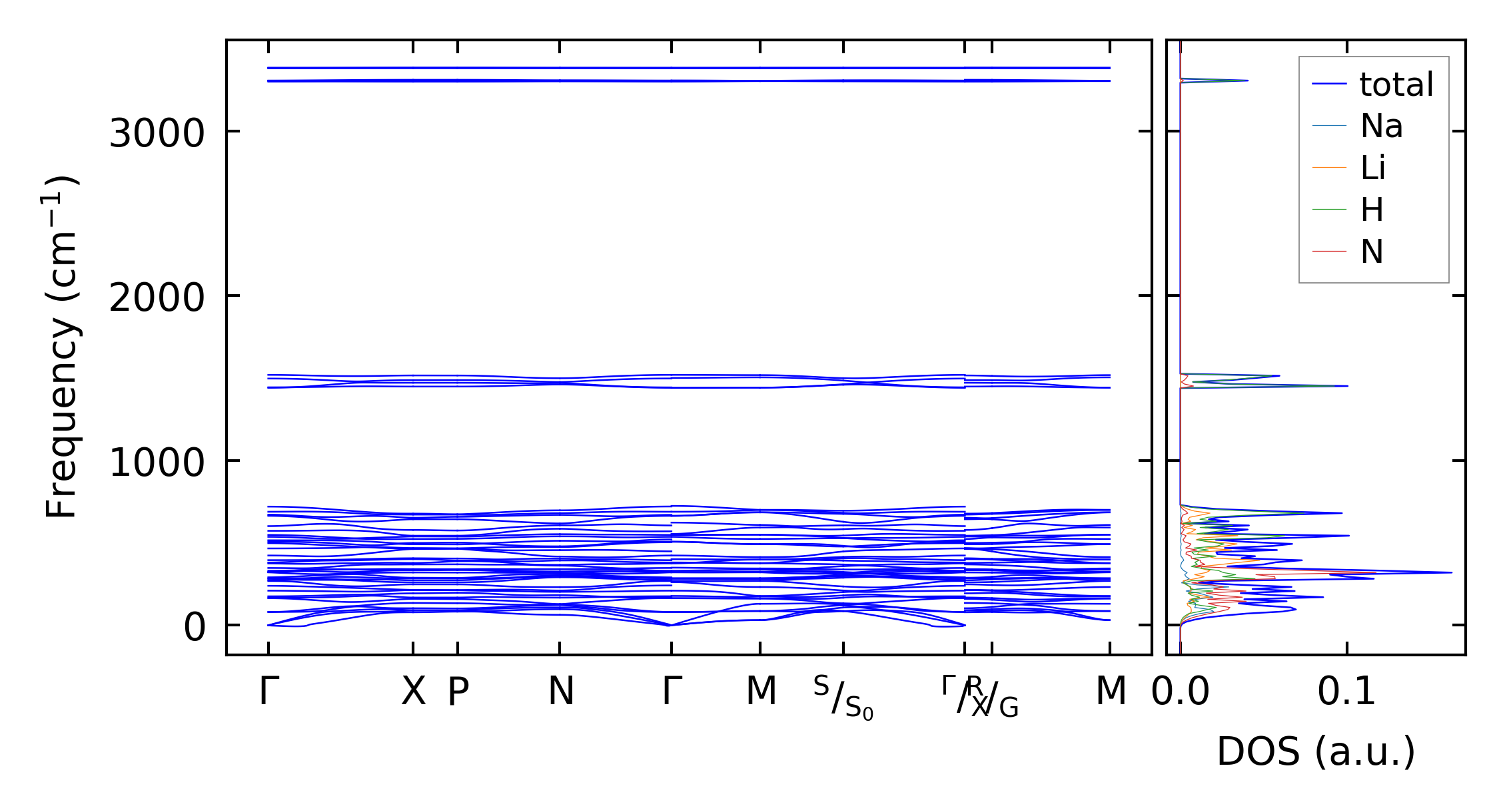
../../_images/fig_bandos13784.png

(b) Phonon dispersion and DOS

../../_images/fig_thermo9874.png

(c) Thermodynamic properties

Force constants

../../_images/fig_fc29628.png

(a) Force constants w.r.t atomic distance

Summary

../../_images/fig_times17157.png

(a) Computation time