mp-772181/Cs3GaO3/harm

Harmonic properties

../../_images/fig_bandos_pr2545.png

(a) Phonon dispersion with participation ratio and DOS

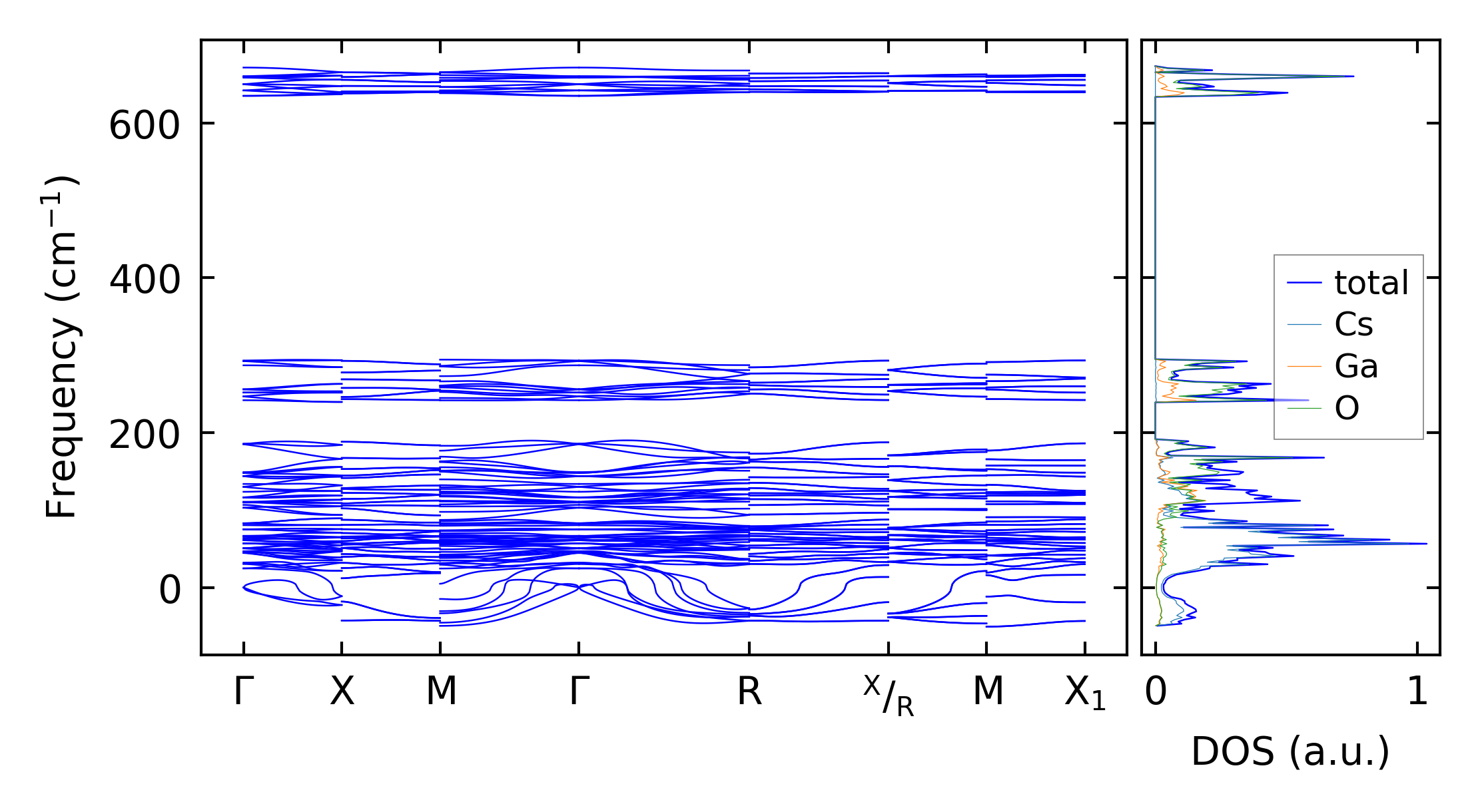
../../_images/fig_bandos3049.png

(b) Phonon dispersion and DOS

../../_images/fig_thermo2545.png

(c) Thermodynamic properties

Force constants

../../_images/fig_fc22366.png

(a) Force constants w.r.t atomic distance

Summary

../../_images/fig_times4218.png

(a) Computation time