mp-697030/Mg2H6Ru/harm

Harmonic properties

../../_images/fig_bandos_pr4947.png

(a) Phonon dispersion with participation ratio and DOS

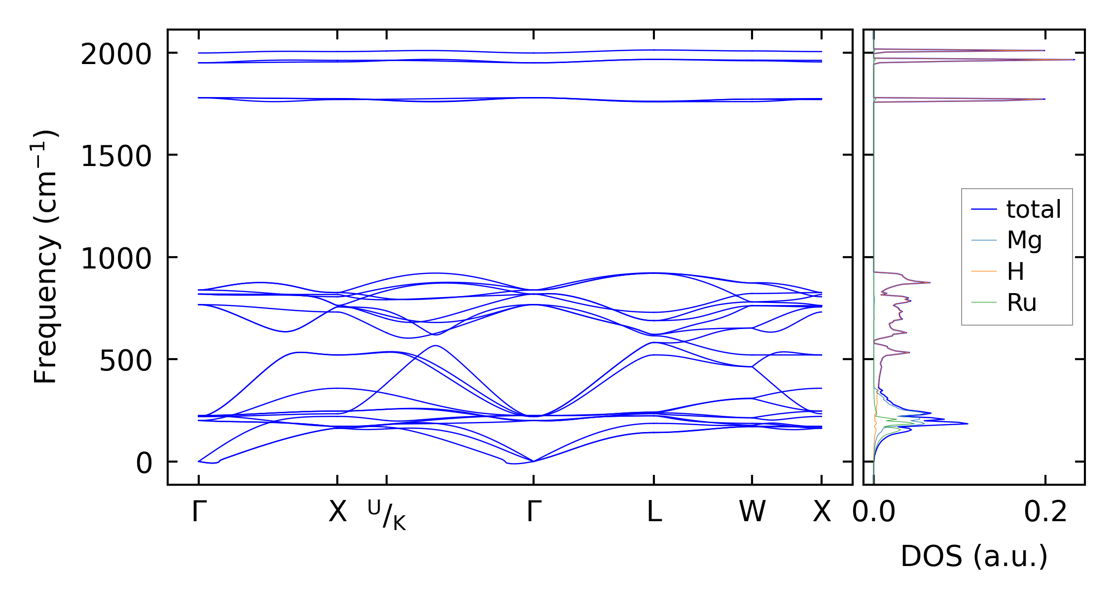
../../_images/fig_bandos6907.png

(b) Phonon dispersion and DOS

../../_images/fig_thermo4947.png

(c) Thermodynamic properties

Force constants

../../_images/fig_fc24756.png

(a) Force constants w.r.t atomic distance

Summary

../../_images/fig_times8775.png

(a) Computation time