mp-1206701/Sr2YbUO6/harm

Harmonic properties

../../_images/fig_bandos_pr15464.png

(a) Phonon dispersion with participation ratio and DOS

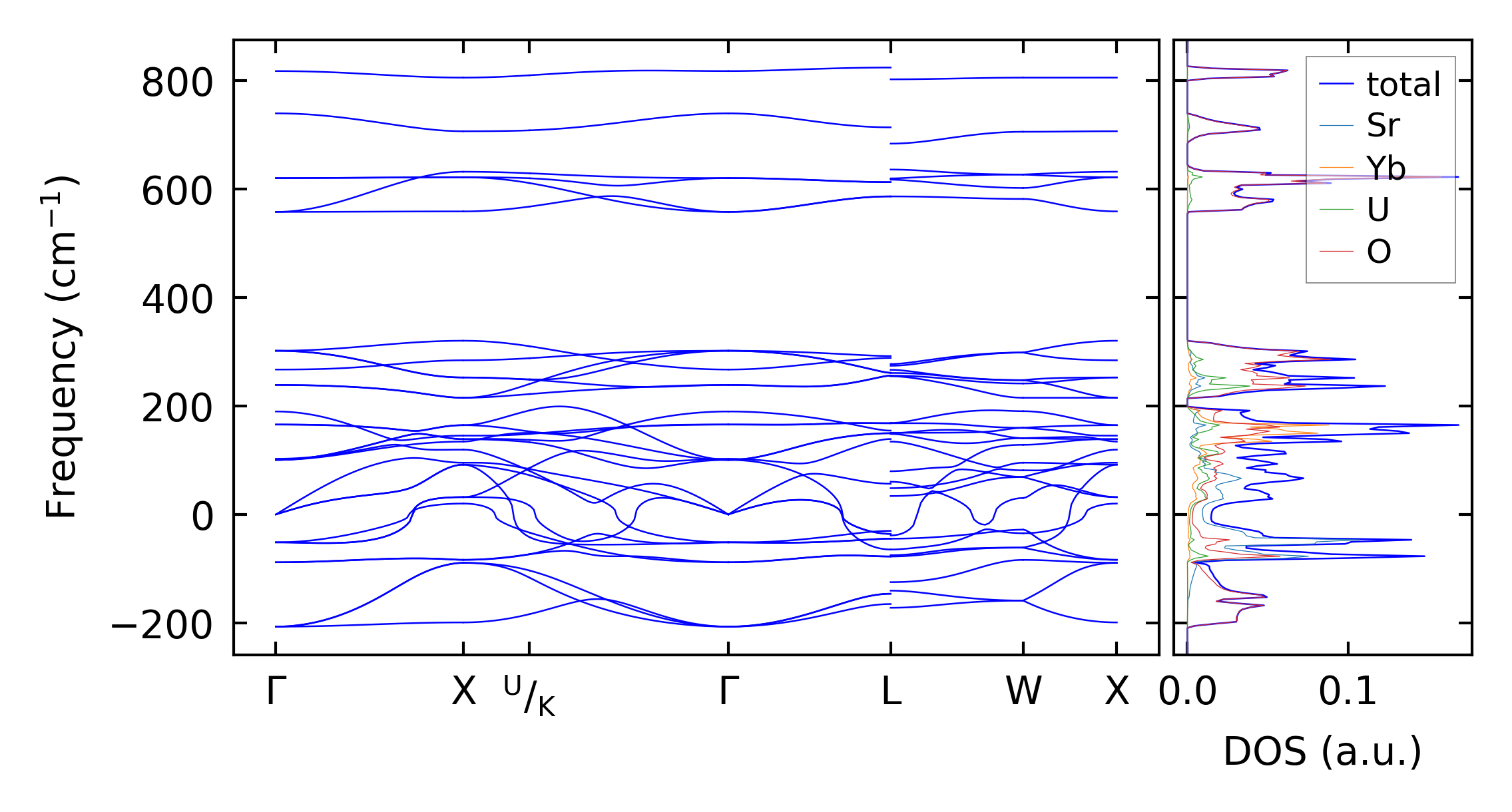
../../_images/fig_bandos19834.png

(b) Phonon dispersion and DOS

../../_images/fig_thermo15463.png

(c) Thermodynamic properties

Force constants

../../_images/fig_fc215063.png

(a) Force constants w.r.t atomic distance

Summary

../../_images/fig_times25549.png

(a) Computation time