mp-1206039/Rb2SnF6/harm

Harmonic properties

../../_images/fig_bandos_pr15439.png

(a) Phonon dispersion with participation ratio and DOS

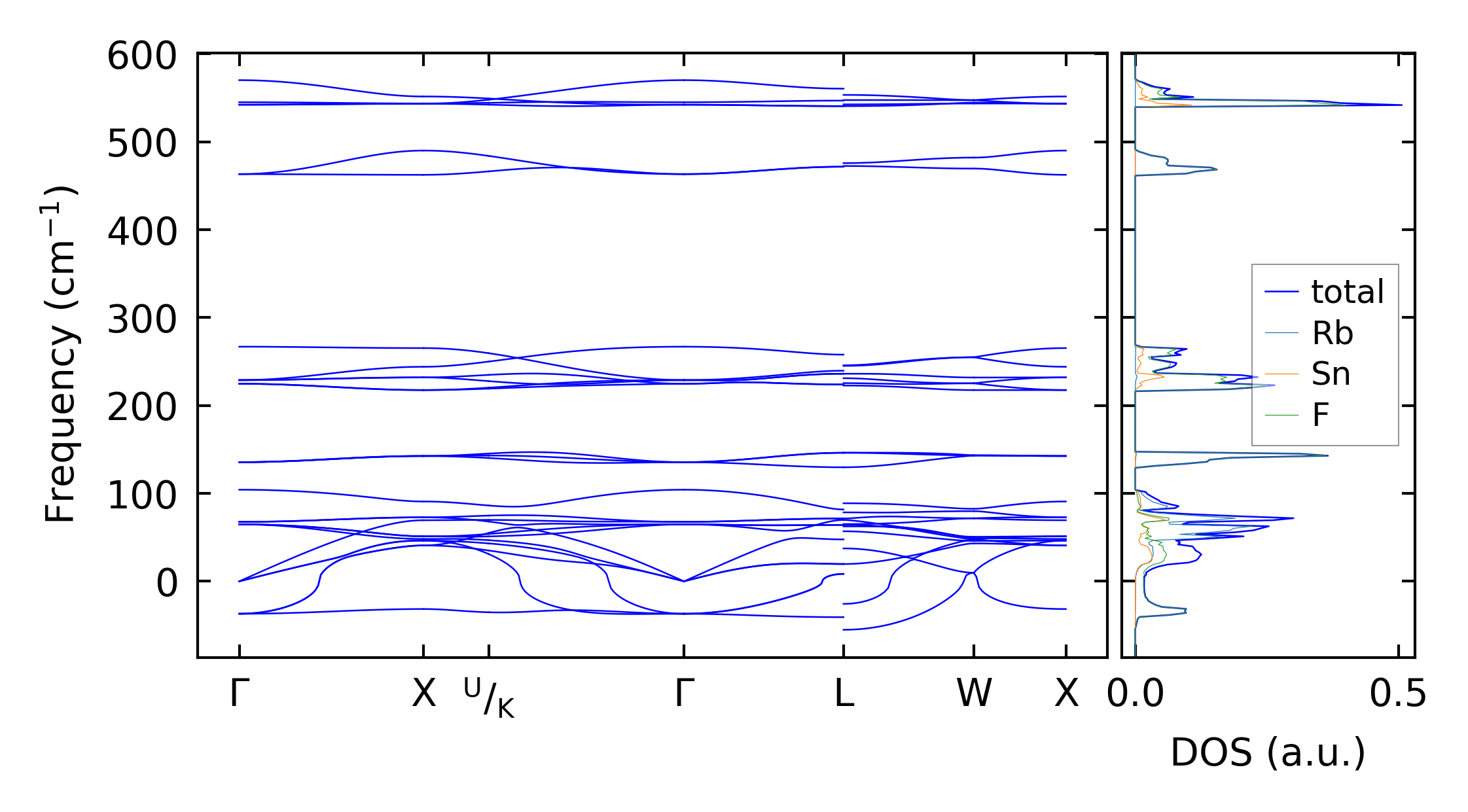
../../_images/fig_bandos19818.png

(b) Phonon dispersion and DOS

../../_images/fig_thermo15438.png

(c) Thermodynamic properties

Force constants

../../_images/fig_fc215042.png

(a) Force constants w.r.t atomic distance

Summary

../../_images/fig_times25521.png

(a) Computation time