mp-1206323/CsYbH3/anharm

Harmonic properties

../../_images/fig_bandos_pr15448.png

(a) Phonon dispersion with participation ratio and DOS

../../_images/fig_thermo15447.png

(b) Thermodynamic properties

Grüneisen parameters

../../_images/fig_gru_all6679.png

(a) Grüneisen parameters

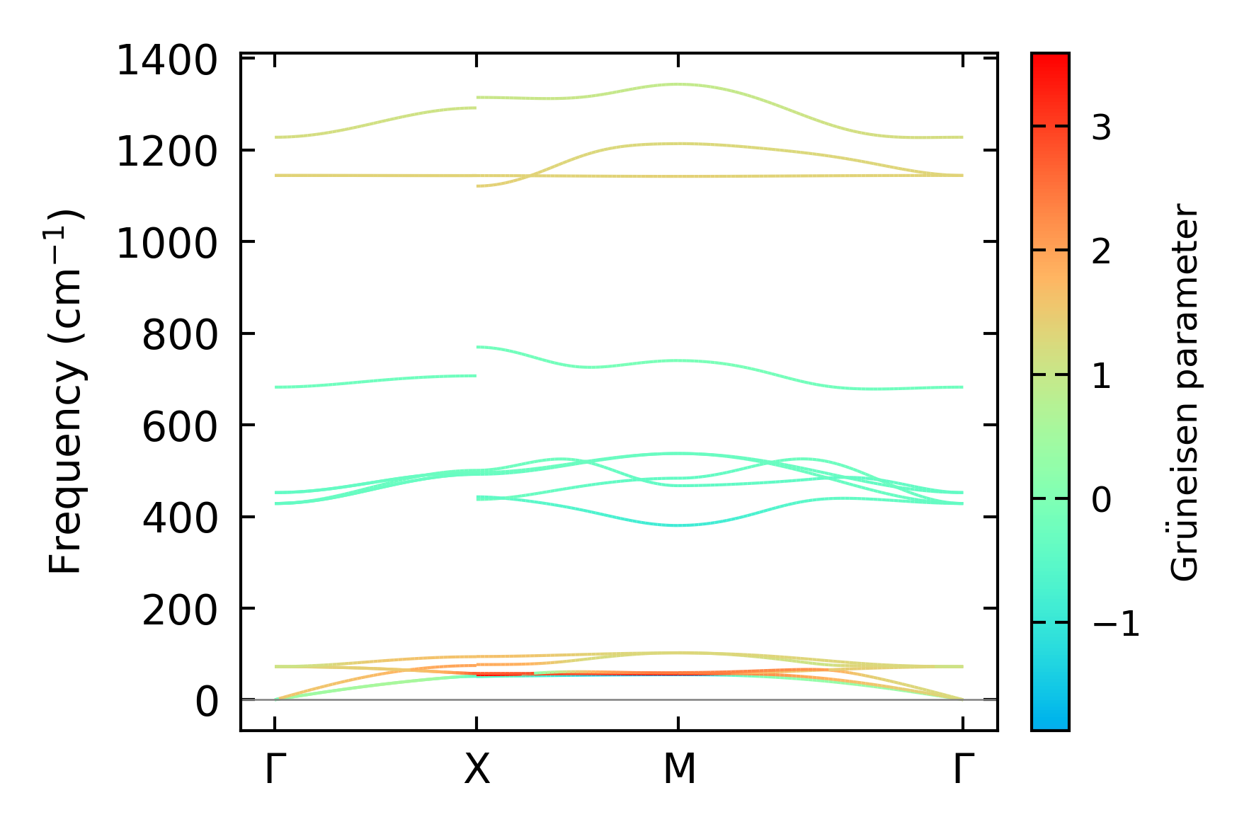
../../_images/fig_gruneisen6679.png

(b) Phonon dispersion with Grüneisen parameters

Thermal conductivity

3-phonon — q-mesh: 16x16x16, supercell: 3x3x3

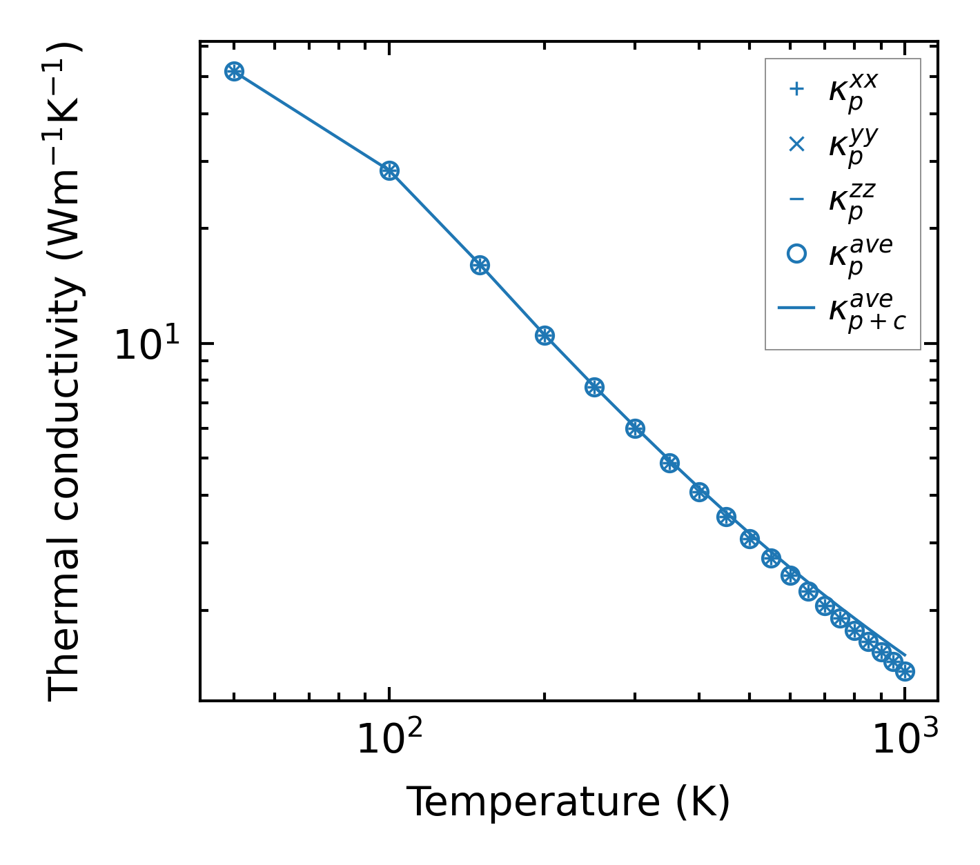
../../_images/fig_kappa12579.png

(a) Temperature-dependent lattice thermal conductivity

../../_images/fig_kappa_vs_grain_size6757.png

(b) Peierls lattice thermal conductivity w.r.t grain size

Phonon lifetime and scattering rates

../../_images/fig_lifetime6613.png

(a) Phonon lifetime due to phonon-phonon scattering

../../_images/fig_scat_rates6612.png

(b) Phonon scattering rates

Cumulative and spectral thermal conductivity

../../_images/fig_cumu_frequency6613.png

(a) Spectral and cumulative thermal conductivity w.r.t frequency

../../_images/fig_cumu_mfp6612.png

(b) Spectral and cumulative thermal conductivity w.r.t MFP

Force constants

../../_images/fig_fc3398.png

(a) Force constants w.r.t atomic distance

Summary

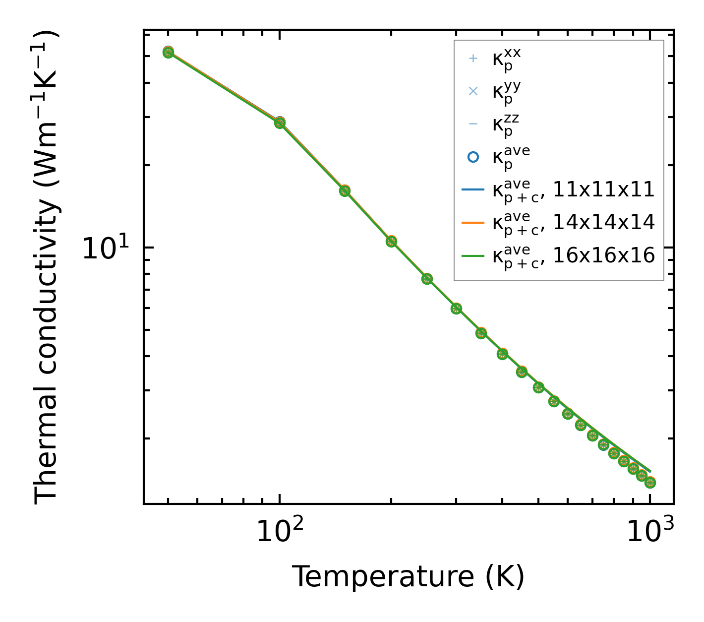
../../_images/fig_kappa12580.png

(a) Temperature-dependent lattice thermal conductivity

../../_images/fig_times25533.png

(b) Computation time