mp-1113873/Rb2TlAsF6/harm

Harmonic properties

../../_images/fig_bandos_pr16077.png

(a) Phonon dispersion with participation ratio and DOS

../../_images/fig_bandos20497.png

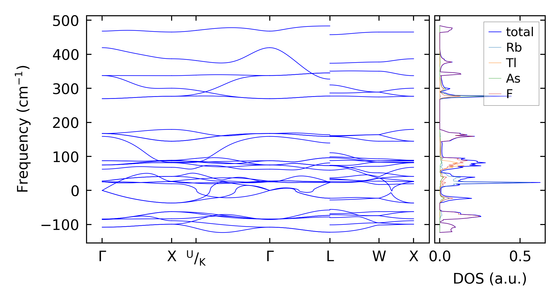
(b) Phonon dispersion and DOS

../../_images/fig_thermo16076.png

(c) Thermodynamic properties

Force constants

../../_images/fig_fc215672.png

(a) Force constants w.r.t atomic distance

Summary

../../_images/fig_times26443.png

(a) Computation time