mp-1113113/Cs2AlAuF6/harm

Harmonic properties

../../_images/fig_bandos_pr16420.png

(a) Phonon dispersion with participation ratio and DOS

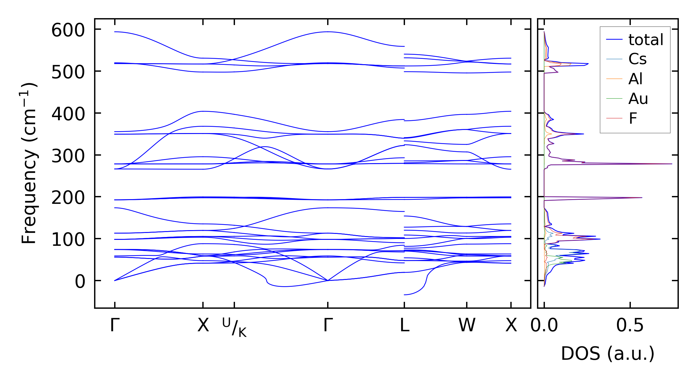
../../_images/fig_bandos20844.png

(b) Phonon dispersion and DOS

../../_images/fig_thermo16419.png

(c) Thermodynamic properties

Force constants

../../_images/fig_fc216004.png

(a) Force constants w.r.t atomic distance

Summary

../../_images/fig_times26921.png

(a) Computation time