mp-1113862/Rb2TlIrF6/harm

Harmonic properties

../../_images/fig_bandos_pr16076.png

(a) Phonon dispersion with participation ratio and DOS

../../_images/fig_bandos20496.png

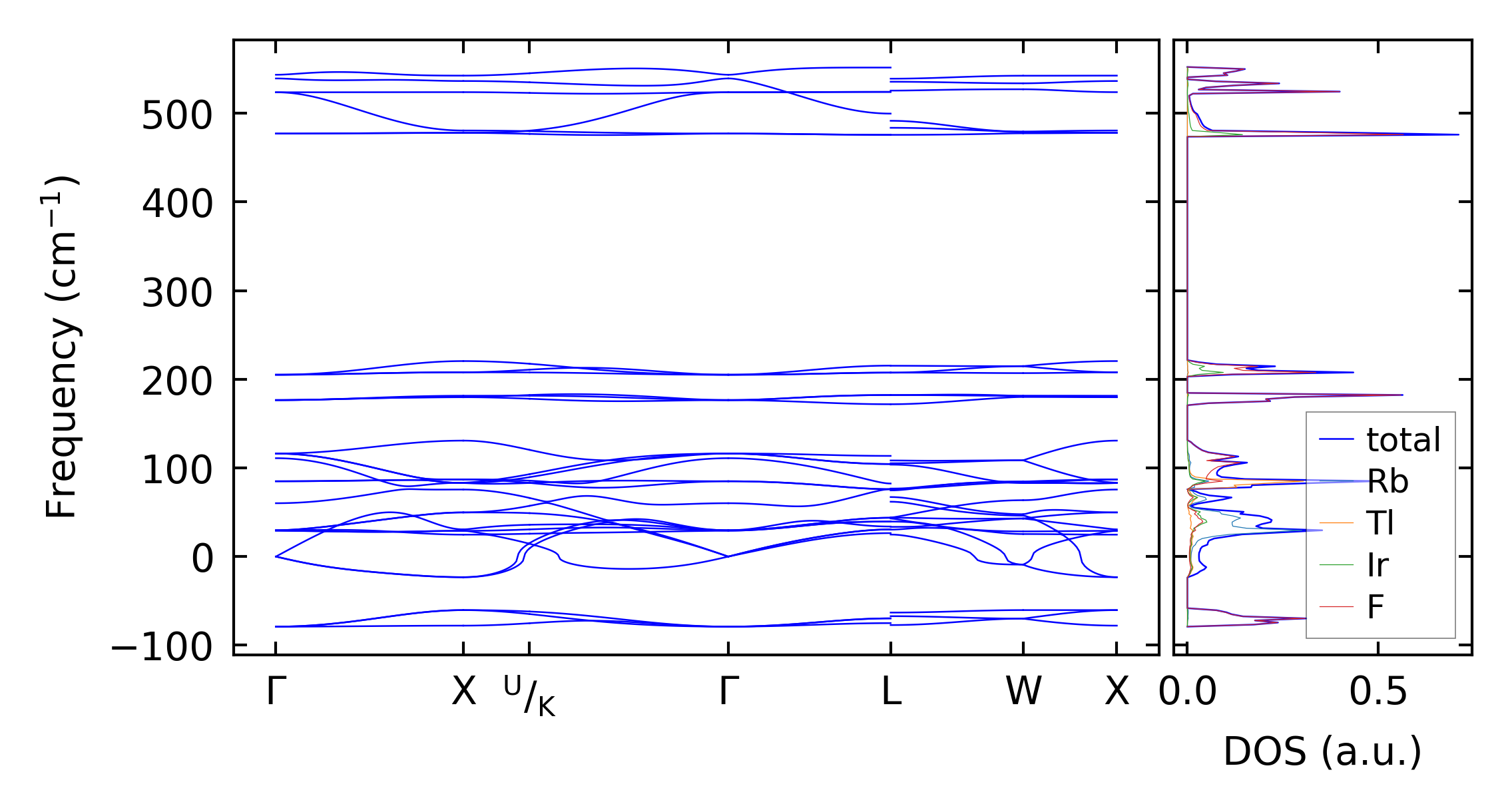
(b) Phonon dispersion and DOS

../../_images/fig_thermo16075.png

(c) Thermodynamic properties

Force constants

../../_images/fig_fc215671.png

(a) Force constants w.r.t atomic distance

Summary

../../_images/fig_times26442.png

(a) Computation time