mp-1113149/Cs2AsAuF6/harm

Harmonic properties

../../_images/fig_bandos_pr16427.png

(a) Phonon dispersion with participation ratio and DOS

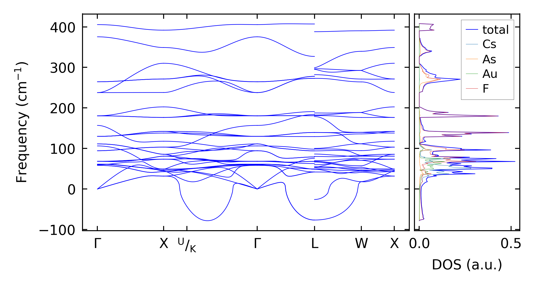
../../_images/fig_bandos20850.png

(b) Phonon dispersion and DOS

../../_images/fig_thermo16426.png

(c) Thermodynamic properties

Force constants

../../_images/fig_fc216011.png

(a) Force constants w.r.t atomic distance

Summary

../../_images/fig_times26928.png

(a) Computation time