mp-1113824/Rb3RhF6/harm

Harmonic properties

../../_images/fig_bandos_pr16071.png

(a) Phonon dispersion with participation ratio and DOS

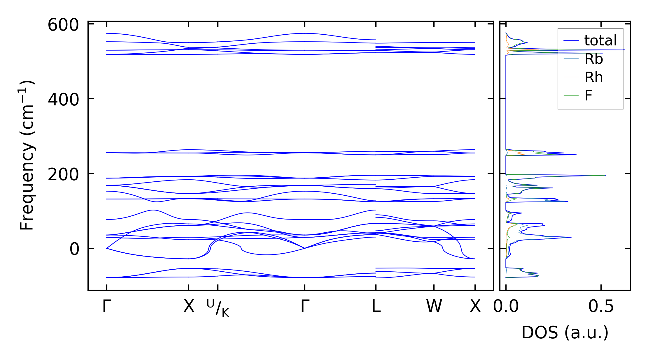
../../_images/fig_bandos20491.png

(b) Phonon dispersion and DOS

../../_images/fig_thermo16070.png

(c) Thermodynamic properties

Force constants

../../_images/fig_fc215666.png

(a) Force constants w.r.t atomic distance

Summary

../../_images/fig_times26437.png

(a) Computation time