mp-1113768/KRb2AlF6/harm

Harmonic properties

../../_images/fig_bandos_pr16442.png

(a) Phonon dispersion with participation ratio and DOS

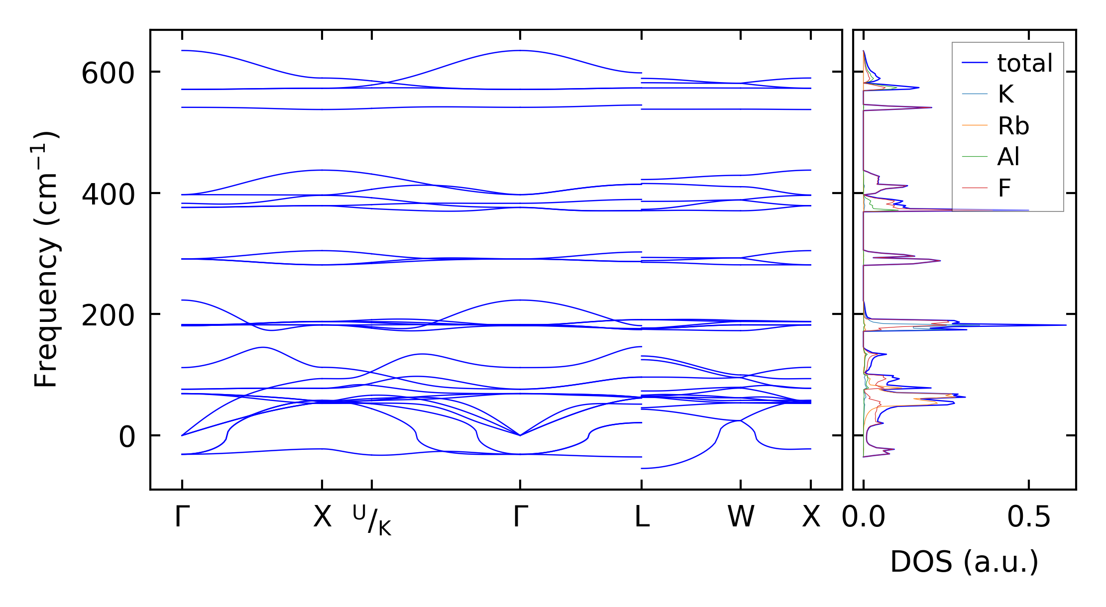
../../_images/fig_bandos20857.png

(b) Phonon dispersion and DOS

../../_images/fig_thermo16441.png

(c) Thermodynamic properties

Force constants

../../_images/fig_fc216022.png

(a) Force constants w.r.t atomic distance

Summary

../../_images/fig_times26943.png

(a) Computation time