mp-1113630/Rb3CoF6/harm

Harmonic properties

../../_images/fig_bandos_pr16436.png

(a) Phonon dispersion with participation ratio and DOS

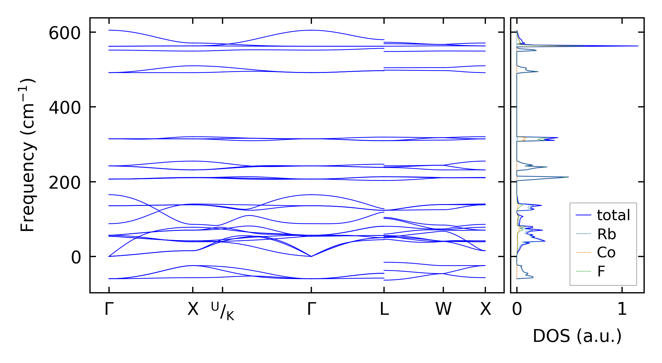
../../_images/fig_bandos20853.png

(b) Phonon dispersion and DOS

../../_images/fig_thermo16435.png

(c) Thermodynamic properties

Force constants

../../_images/fig_fc216016.png

(a) Force constants w.r.t atomic distance

Summary

../../_images/fig_times26937.png

(a) Computation time