mp-1113764/KRb2IrF6/harm

Harmonic properties

../../_images/fig_bandos_pr16441.png

(a) Phonon dispersion with participation ratio and DOS

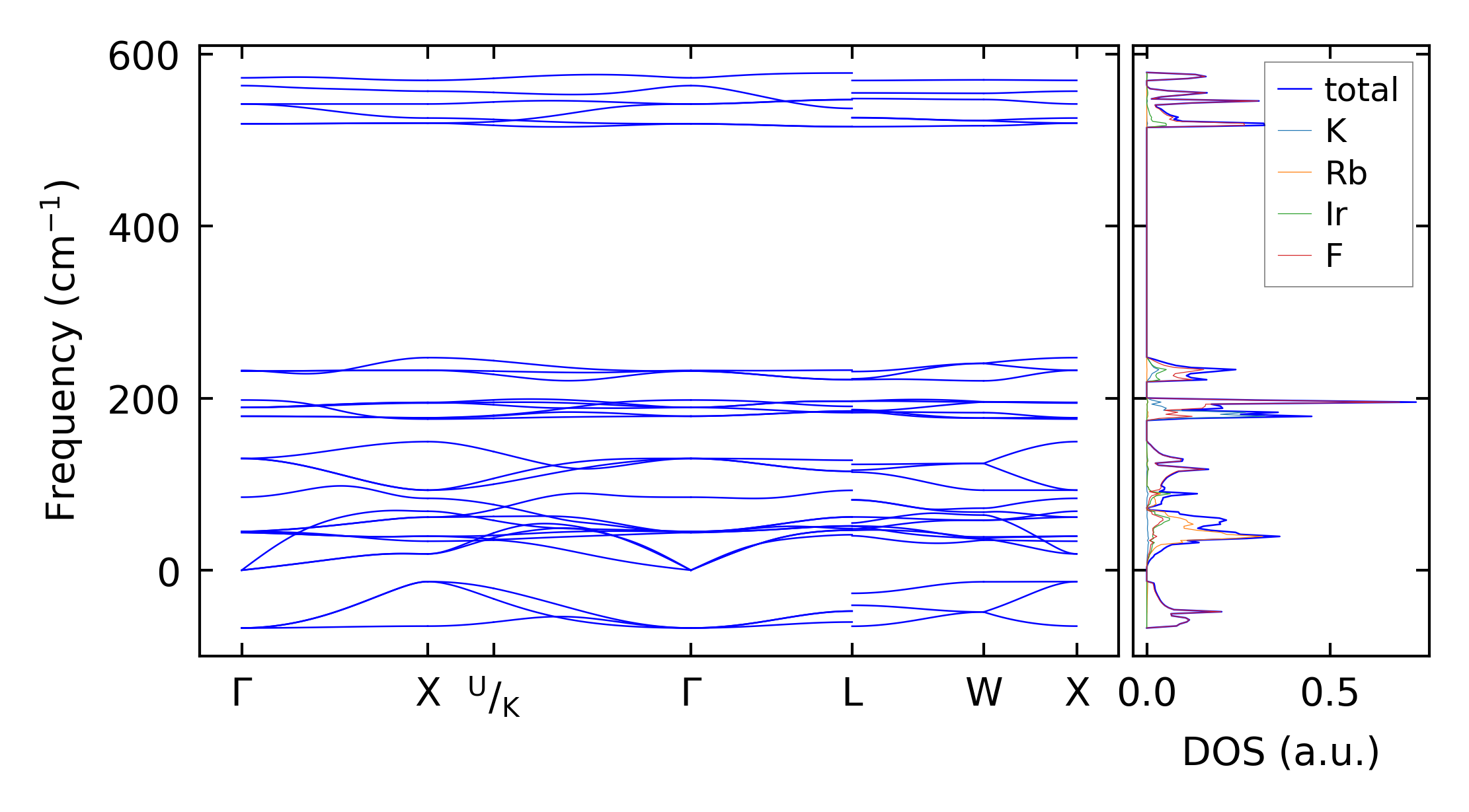
../../_images/fig_bandos20856.png

(b) Phonon dispersion and DOS

../../_images/fig_thermo16440.png

(c) Thermodynamic properties

Force constants

../../_images/fig_fc216021.png

(a) Force constants w.r.t atomic distance

Summary

../../_images/fig_times26942.png

(a) Computation time