mp-1113654/Rb2AlTlF6/harm

Harmonic properties

../../_images/fig_bandos_pr16438.png

(a) Phonon dispersion with participation ratio and DOS

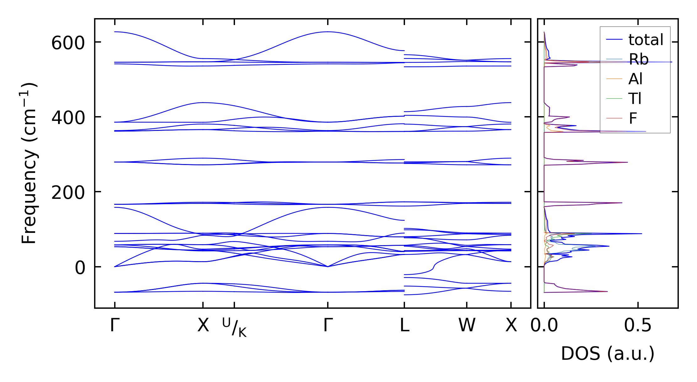
../../_images/fig_bandos20855.png

(b) Phonon dispersion and DOS

../../_images/fig_thermo16437.png

(c) Thermodynamic properties

Force constants

../../_images/fig_fc216018.png

(a) Force constants w.r.t atomic distance

Summary

../../_images/fig_times26939.png

(a) Computation time