mp-1104424/Ba8Sb4H2O/harm

Harmonic properties

../../_images/fig_bandos_pr16618.png

(a) Phonon dispersion with participation ratio and DOS

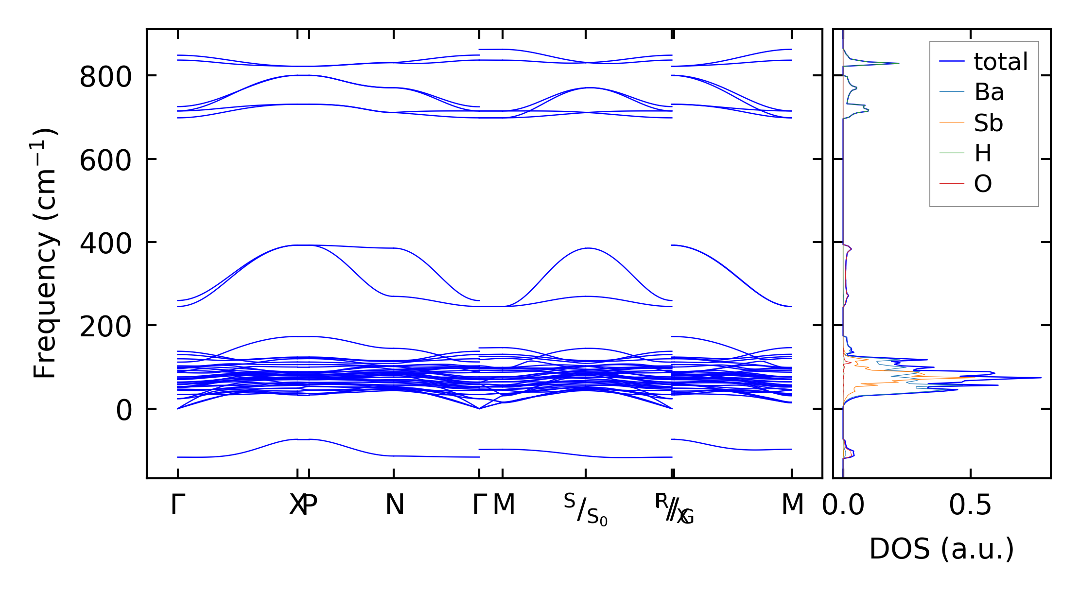
../../_images/fig_bandos20984.png

(b) Phonon dispersion and DOS

../../_images/fig_thermo16617.png

(c) Thermodynamic properties

Force constants

../../_images/fig_fc216190.png

(a) Force constants w.r.t atomic distance

Summary

../../_images/fig_times27174.png

(a) Computation time