mp-760419-2/Li2BiF5/harm

Equation of state

../../_images/fig_bm1233.png

(a) Equation of state

Harmonic properties

../../_images/fig_bandos_pr2897.png

(a) Phonon dispersion with participation ratio and DOS

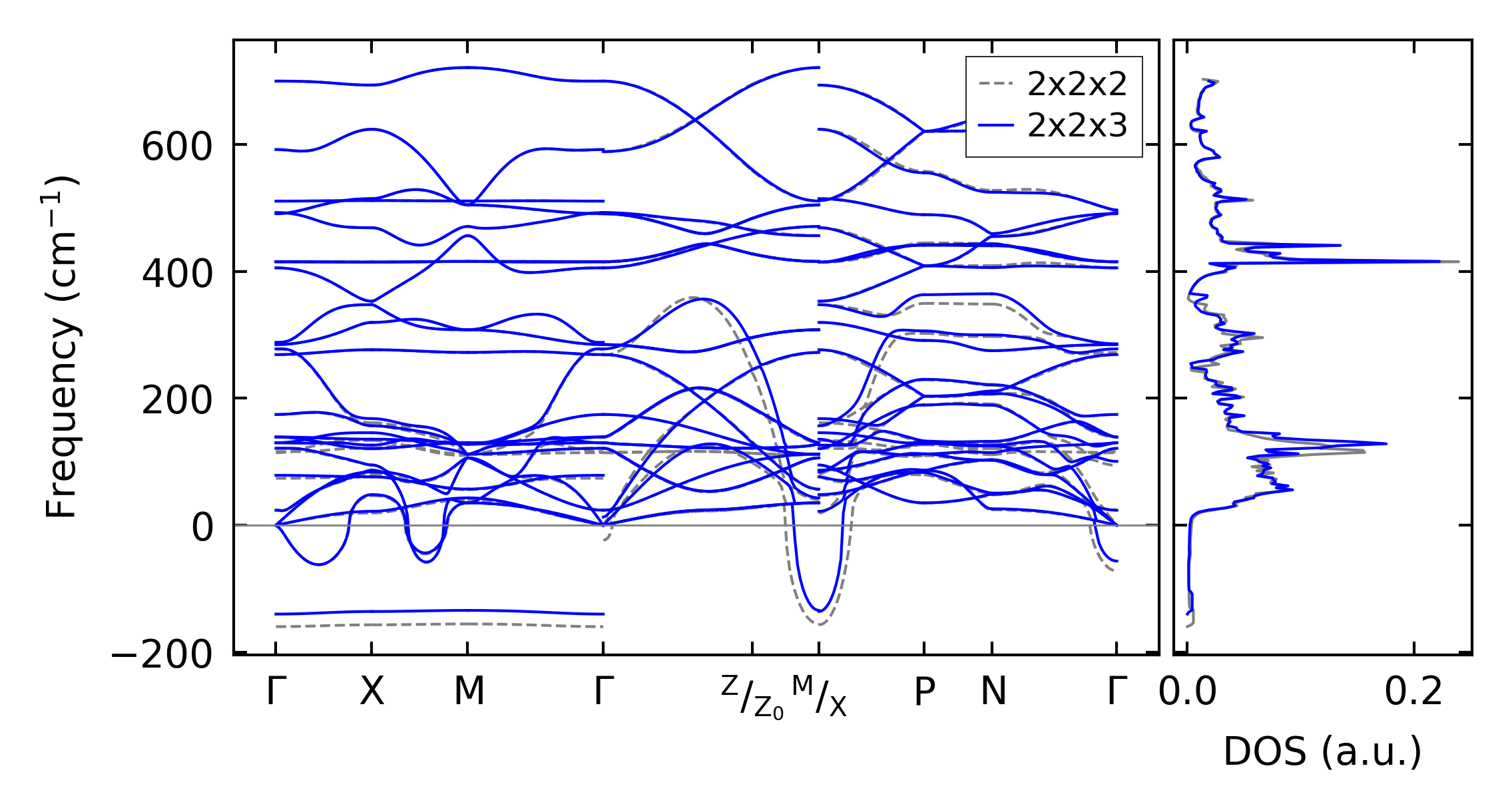
../../_images/fig_bandos3621.png

(b) Phonon dispersion and DOS

../../_images/fig_thermo2897.png

(c) Thermodynamic properties

Force constants

../../_images/fig_fc22717.png

(a) Force constants w.r.t atomic distance

Summary

../../_images/fig_times4901.png

(a) Computation time