mp-760386/CsClO3/harm

Harmonic properties

../../_images/fig_bandos_pr2887.png

(a) Phonon dispersion with participation ratio and DOS

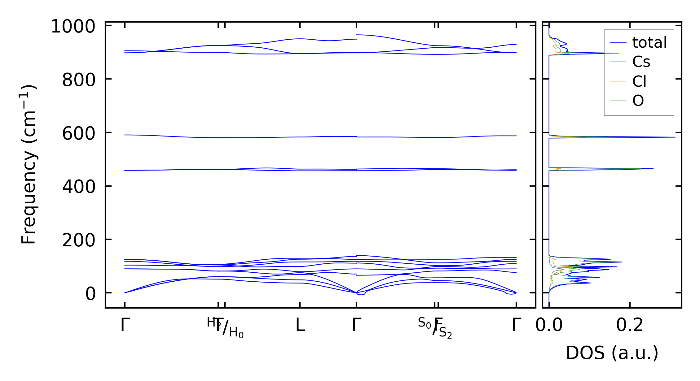
../../_images/fig_bandos3614.png

(b) Phonon dispersion and DOS

../../_images/fig_thermo2887.png

(c) Thermodynamic properties

Force constants

../../_images/fig_fc22707.png

(a) Force constants w.r.t atomic distance

Summary

../../_images/fig_times4889.png

(a) Computation time