mp-696969-2/SrH4N2/harm

Harmonic properties

../../_images/fig_bandos_pr4939.png

(a) Phonon dispersion with participation ratio and DOS

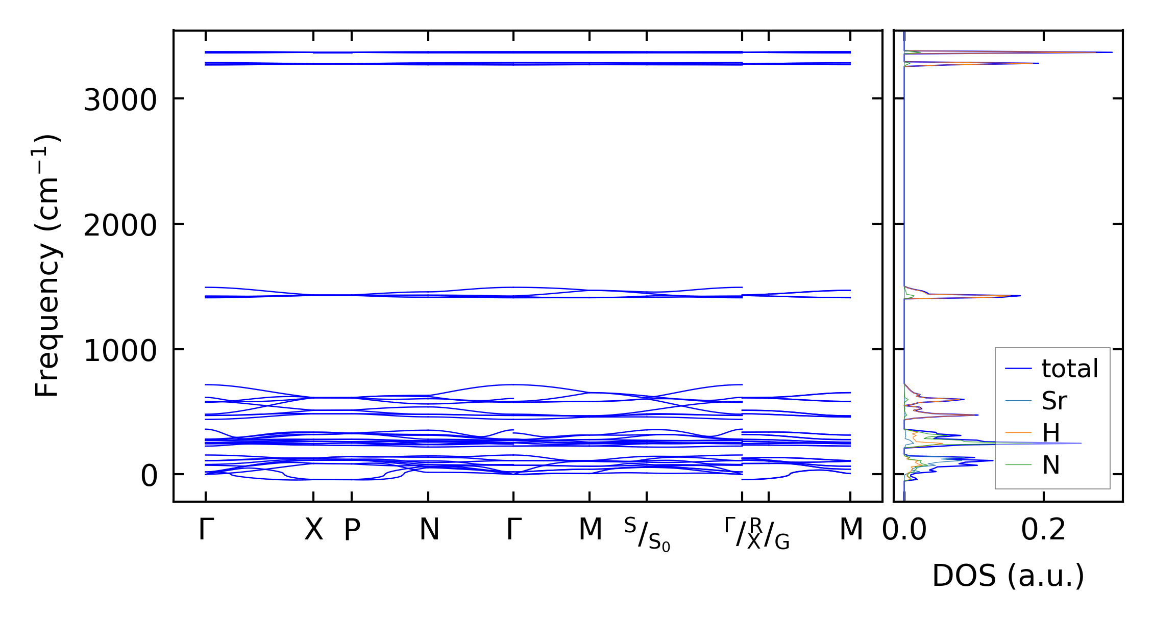
../../_images/fig_bandos6896.png

(b) Phonon dispersion and DOS

../../_images/fig_thermo4939.png

(c) Thermodynamic properties

Force constants

../../_images/fig_fc24748.png

(a) Force constants w.r.t atomic distance

Summary

../../_images/fig_times8762.png

(a) Computation time